建设网站多少钱 - 网站建设大约多少钱
本文导读: 建一个网站大概需要多少钱?费用范围:55~75元/年说明:.com和.cn是中国区最流行的域名后缀,推荐通过腾讯云、阿里云等IDC服务商购买。域名是网站的唯一标识,选取一个好记且与品牌相关的域名非常重要。
建一个网站大概需要多少钱?
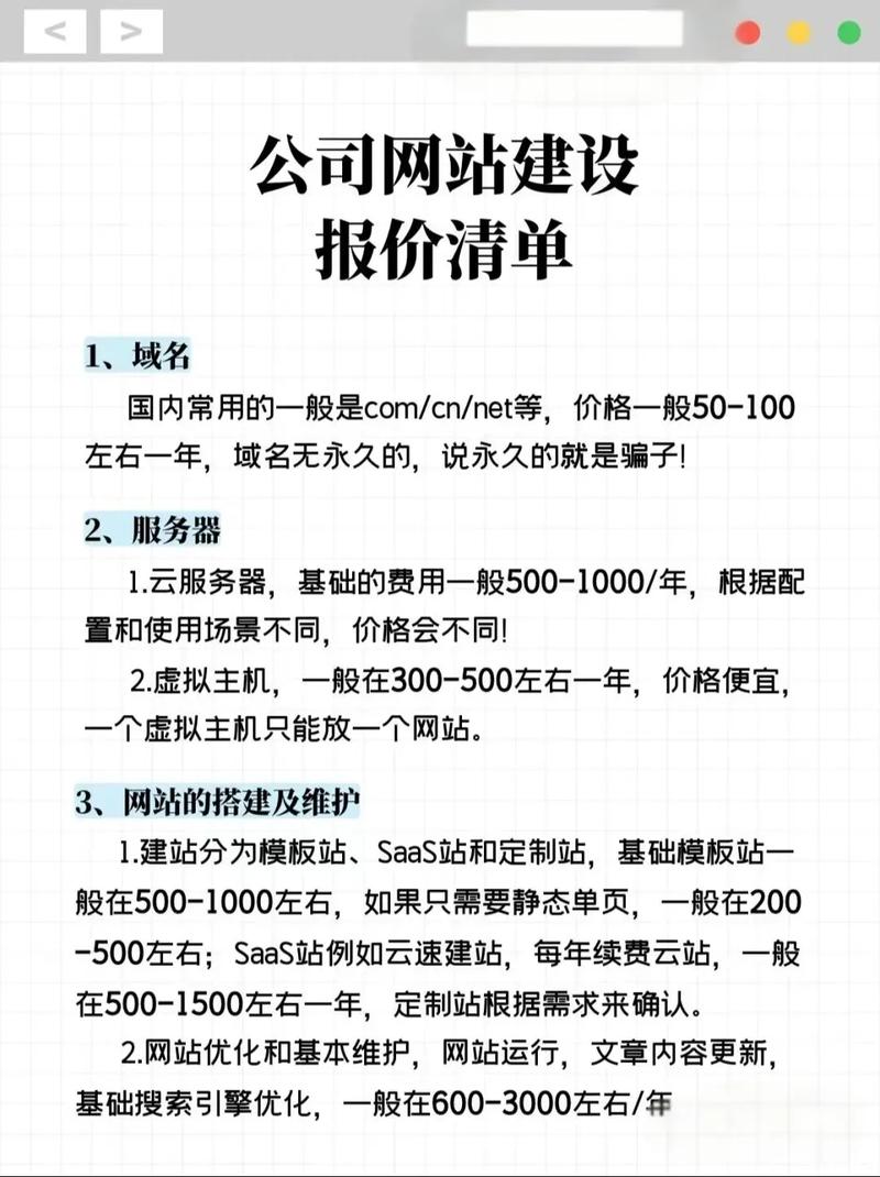
费用范围:55~75元/年说明:.com和.cn是中国区最流行的域名后缀,推荐通过腾讯云、阿里云等IDC服务商购买。域名是网站的唯一标识,选取一个好记且与品牌相关的域名非常重要。主机费用 费用范围:200~1000元/年说明:起步阶段建议使用虚拟主机,待流量稳定增加后再迁移到云服务器。
最低预算:域名(30元/年)+虚拟主机(150元/年)+模板建站(500元)=约680元(一次性投入,后续需续费域名和主机)。中等预算:域名(200元/年)+云服务器(2000元/年)+基础展示型定制开发(5万元)=约72万元(首年投入,后续需续费域名、服务器及可能的维护费用)。
综上所述,建设一个具备数据库和后台操作功能的网站,预算可能会在数千元到数万元之间,具体费用取决于网站的规模、功能复杂度和技术平台选取。在制定预算时,应与专业开发团队进行充分沟通,以确保项目需求得到准确理解,并在合理预算内实现预期功能。
建一个外贸独立站的费用没有固定的标准,大致在几千元到数万元不等,具体取决于企业的需求、选取的平台以及所需的功能。以下是对建站费用的详细分析:域名与主机费用 域名注册:通常费用在每年几十元到几百元之间,取决于域名的类型和选取。一个简短、易记且与品牌相关的域名往往更昂贵。

一般建一个网站需要多少钱
外包建站:费用差异大,从几百元到上千元不等,甚至更高,取决于建站公司的服务质量和定制程度。服务器费用 自建服务器:费用根据配置不同而异,低配的几百块可以搞定,高配的上千。使用云速成美站:无需额外购买服务器,费用已包含在云速成美站中。
建一个网站的费用因网站类型及功能要求不同而变化。一般模板网站大约需要800元,一天即可完成。初级的定制网站,如果对美工要求不高,且功能普通,大约需要2000元。对于展示型网站,如果对美工要求较高,处理图片特效较多,特别是超过10张大图的情况下,费用通常在3500元以上。
选取自助建站服务时,可以根据预算选取不同价位的服务。最基础的服务通常费用在几百元,而功能更全面的服务可能需要一千多元。 定制开发的服务因其个性化和专业性通常更贵,一般起步价在万元左右。 请注意,不同地区可能会有不同的收费标准,因此,在选取服务前应根据自己的预算进行合理挑选。
设计与开发费用:选取现成模板的网站建设,费用在1000元至5000元人民币之间,模板网站可能风险较大,建议谨慎选取。定制网站费用则明显增加,一般在一万元以上,高端品牌宣传网站或功能复杂的商城网站费用可能达到数万元。
建立一个网站的初期投入主要取决于域名和空间的租赁。一个.com域名大约需要150元以内(.cn域名相对便宜,不过自2009年12月14日起,个人注册.com域名已不再被允许)。虚拟空间的费用大约在200至300元之间,具体取决于其大小。如果由网站公司进行建设,相关费用可能会更低,因为它们通常会批量购买资源。

一般的企业网站建设费用大概是多少钱
『1』、服务器:虚拟主机:适合小型网站,年费约150-2000元,特点为简洁设计、企业信息展示、新闻发布,适合初创公司或品牌形象初建阶段。云服务器:中大型网站首选,年费1000-5000元+,支持高并发访问与数据安全。核心开发费用(最大变量)模板建站:500-5000元,适合需求简单、预算有限的企业,但功能受限且同质化严重。
『2』、费用范围:55~75元/年说明:.com和.cn是中国区最流行的域名后缀,推荐通过腾讯云、阿里云等IDC服务商购买。域名是网站的唯一标识,选取一个好记且与品牌相关的域名非常重要。主机费用 费用范围:200~1000元/年说明:起步阶段建议使用虚拟主机,待流量稳定增加后再迁移到云服务器。
『3』、服务器费用:对于大多数小公司来说,选取虚拟主机是最经济划算的方案。虚拟主机的费用从300元起步到2000元不等,具体取决于所选主机的配置和空间大小。如果对网站打开速度有较高要求,可以选取更大空间的主机或配备CDN加速服务,但相应费用会上升几千到上万。
『4』、基本费用范围简单展示型网站:如果客户需要一个简单的展示型网站,收费标准可能较低,通常在几千元到万元之间。模板类网站可能每年几千块钱,而定制类的网站费用可能在一万多到2万左右。

建设一个常规企业网站大概需要多少钱?
『1』、建设一个常规企业网站的总成本通常在6000元左右(首次投入),具体费用取决于功能模块复杂度、UI设计要求及技术实现方式。以下是详细费用分解:基础建站费用免费方案 适用场景:企业有技术人员,且对官方网站功能、设计要求较低。实现方式:套用开源模板(如织梦、WordPress),通过修改主题和内容完成建站。
『2』、基础费用:域名+主机+免费开源源码,总费用通常在数百元至数千元之间不等。高级费用:如果需要定制开发、高级技术支持、SSL证书等,费用会相对较高。因此,做一个网站/商城的费用因具体需求和选取而异。
『3』、网站建设一般花费在500元至50000元以上不等。具体费用取决于网站的类型、功能、设计复杂度以及所选的建站公司或平台。以下是对网站建设成本的详细分析:模板网站:这类网站通常使用预设的模板,只需进行简单的文字、图片替换和少量定制。因此,成本相对较低,费用区间大致在500-3000元。
『4』、做一个公司网站的费用因多种因素而异,从几千元到数万元不等。具体费用受以下几个因素影响:网站类型 展示型网站:主要展示公司基本信息和产品服务,费用相对较低。 电商型网站:需要包含在线支付、订单管理等功能,费用相对较高。
『5』、自己做一个网站的费用一般在几百到2万元之间。具体费用因网站类型、功能复杂度、设计需求等因素而异,以下是几个影响费用的关键因素:简单企业网站:这类网站通常功能较为基础,设计也相对简单,可以在较短时间内完成。因此,费用相对较低,一般在几百到一两千元之间。
『6』、建立一个网站的费用因多种因素而异,大致在几千元到数万元之间。以下是影响网站建设费用的主要因素:网站类型:不同类型的网站,如个人网站、企业官方网站、电商网站或社交平台,因其复杂程度和所需技术支持不同,建设费用会有所差异。

一般网站建设大概需要多少钱?
建设一个常规企业网站的总成本通常在6000元左右(首次投入),具体费用取决于功能模块复杂度、UI设计要求及技术实现方式。以下是详细费用分解:基础建站费用免费方案 适用场景:企业有技术人员,且对官方网站功能、设计要求较低。实现方式:套用开源模板(如织梦、WordPress),通过修改主题和内容完成建站。
网站建设一般花费在500元至50000元以上不等。具体费用取决于网站的类型、功能、设计复杂度以及所选的建站公司或平台。以下是对网站建设成本的详细分析:模板网站:这类网站通常使用预设的模板,只需进行简单的文字、图片替换和少量定制。因此,成本相对较低,费用区间大致在500-3000元。
网站建设一般需要数千元至数十万元不等,具体费用取决于多个因素。湛江来拓客为您详细解析网站搭建成本大概包括哪些方面:建站成本 建站成本即网站的制作和开发成本,一般的网站建设公司收费在3000-10000元的范围内。这主要取决于企业对网站的需求和期望。
网站安装调试费用:约为200元。总计:域名60元 + 服务器300-500元 + 主题模板300元 + 网站安装调试费用200元 = 860-1060元。考虑到购买年限越高越划算,实际预算可能会更低。综上所述,使用WordPress搭建网站的预算会根据个人或企业的不同需求而有所差异。

网站建设一个网站一般需要花费多少钱?
建设一个常规企业网站的总成本通常在6000元左右(首次投入),具体费用取决于功能模块复杂度、UI设计要求及技术实现方式。以下是详细费用分解:基础建站费用免费方案 适用场景:企业有技术人员,且对官方网站功能、设计要求较低。实现方式:套用开源模板(如织梦、WordPress),通过修改主题和内容完成建站。
建立一个网站的费用因多种因素而异,大致在几千元到数万元之间。以下是影响网站建设费用的主要因素:网站类型:不同类型的网站,如个人网站、企业官方网站、电商网站或社交平台,因其复杂程度和所需技术支持不同,建设费用会有所差异。
综上所述,建设一个带数据库的,可进行后台操作的网站的预算范围约为5000元至4000元以上,具体费用根据个人需求与选取的配置而有所不同。为了确保网站的成功与持续发展,建议在预算规划时考虑所有必要因素。
普通网站:如果你只需要一个简单的、基于模板的普通网站,费用通常在几百元左右。这类网站通常使用现有的模板和基本功能,开发时间较短,适合预算有限的个人、小型企业或初创公司。虽然低成本,但也能提供一个在线存在的机会,帮助你快速将业务展示在互联网上。
设计与开发费用:选取现成模板的网站建设,费用在1000元至5000元人民币之间,模板网站可能风险较大,建议谨慎选取。定制网站费用则明显增加,一般在一万元以上,高端品牌宣传网站或功能复杂的商城网站费用可能达到数万元。
