做一个网页需要多少钱 - 弄个网页需要多少钱
本文导读: 制作一个公司网页要多少钱费用在10000~30000元之间,注重搜索引擎优化和用户转化率,通过页面设计充分展示婚纱摄影工作室的优势和特色。总结婚庆公司网站和婚纱摄影工作室网站的建设费用因类型、功能、设计等因素而异。在选取网站建设方案时,应根据公司的实际需求、预算和长远规划进行综合考虑。
制作一个公司网页要多少钱
费用在10000~30000元之间,注重搜索引擎优化和用户转化率,通过页面设计充分展示婚纱摄影工作室的优势和特色。总结 婚庆公司网站和婚纱摄影工作室网站的建设费用因类型、功能、设计等因素而异。在选取网站建设方案时,应根据公司的实际需求、预算和长远规划进行综合考虑。同时,也要注意选取专业的网站建设公司或团队,以确保网站的质量和效果。
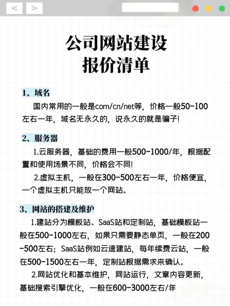
服务器:虚拟主机:适合小型网站,年费约150-2000元,特点为简洁设计、企业信息展示、新闻发布,适合初创公司或品牌形象初建阶段。云服务器:中大型网站首选,年费1000-5000元+,支持高并发访问与数据安全。
网页制作的费用其实并不算很高,大约在三千元左右。另外,管理费用一年大概需要两千多元。如果你具备一定的设计能力,可以将版面设计好后交给网页制作的工作人员,这样可以节省一些设计费用。广告公司的网站制作,通常包括设计、开发和维护三个主要环节。
主要对费用有影响的是功能,也就是后台的复杂程度。属国仅是展示性的,带几个不太复杂的flash的网页,1000以内是可以搞顶的。

公司想做一个网站,一般需要花多少钱?
建一个公司网站的费用因网站类型和需求不同而存在较大差异,总体费用范围在500元至15000元及以上。具体可分为以下两类:成品网站(模板网站)费用范围:500-1500元。特点:通过复制现有模板或软件生成,制作速度快(几分钟至几小时)。行业模板数量有限,同一套模板可能被大量企业使用,风格千篇一律。
做一个企业网站的费用因多种因素而异,基础站点大概在500元至1000元左右,但具体费用需根据实际情况确定。以下是对构成企业网站费用的几个主要部分的详细分析:域名费用:新域名:费用通常在60元左右。老域名:费用范围较广,从100元到几千、几万元不等。
建一个网站的费用因需求、规模及实现方式不同而存在较大差异,总体成本可能从几百元到数万元甚至更高。具体费用构成如下:域名费域名是网站的网址,需按年注册并支付费用。不同后缀(如.com、.cn、.net)的域名费用差异较大,每年费用通常在50-300元之间。
完全套用模板,只做文字内容的替换和填充(最便宜,在2000-4000不等)借用模板,做一些简单的调整,但不做框架变更(较便宜,在3000-5000不等)可以对版块进行调整和设计,有几十上百种页面版块可以选取,并进行设计和搭配,基本能满足90%的需求。
一般来说,一个简单的企业网站制作费用在2000元左右。如果选取自建网站,可以下载一些知名的建站系统如pageadmin系统、wordpress系统、discuz系统等,这些系统都是免费下载和使用的。用户只需要花一些时间熟悉功能,就可以自己制作一个专业的网站。这种情况下,网站制作费用为0。
具体看要求,大部分钱都花在美工上面了,美工设计的越美观,当然也更费时间和费用了,企业网站一般在2k-5k,也有5k-10k的,也有十几万的,主要看企业想要什么样的,如果预算不充足,找小一些的建站公司便宜一些,预算充足可直接找上市的建站公司等。一下是网站建设的需要的一些费用。

做一个网页需要多少钱?
费用范围简单静态网页:仅包含基础页面布局、少量交互功能(如按钮点击),费用通常在5000-15000元之间。此类项目开发周期短,技术难度低,适合个人或小型企业展示信息。中型动态网站:包含用户登录、数据交互、后台管理等功能(如企业官方网站、电商页面),费用范围为20000-50000元。
网页制作的费用其实并不算很高,大约在三千元左右。另外,管理费用一年大概需要两千多元。如果你具备一定的设计能力,可以将版面设计好后交给网页制作的工作人员,这样可以节省一些设计费用。广告公司的网站制作,通常包括设计、开发和维护三个主要环节。
最低预算:域名(30元/年)+虚拟主机(150元/年)+模板建站(500元)=约680元(一次性投入,后续需续费域名和主机)。中等预算:域名(200元/年)+云服务器(2000元/年)+基础展示型定制开发(5万元)=约72万元(首年投入,后续需续费域名、服务器及可能的维护费用)。

找人做静态网页一般要多少钱
『1』、如果是企业网吧,一般的话,个人做要2000 左右,(做图加制作要10天左右,套模板就另说了,)也有人1000也接,公司做当然更贵。如果对图片页面要求较高和动画效果多的吧,那费用还会更高。对了,还有标志。没有统一的标准。看你自己要做什么样的网站了。
『2』、不过选取定制建站的开发方式,费用一般都不低(一般都要5w-50w),而且对定制团队的要求是比较高的。如果我们只是随意找一些费用便宜但是没有什么资质实力的建站公司,那么制作出来的网站很有可能会与我们预想的差距甚远。所以我们一定要找口碑好实力强的网站定制公司。
『3』、定制建站:几千到几万不等 具体还是要看你们想达到什么样的效果展示型网站实际上就是个静态网站,很简单的,这种网站一般你买云主机就会送你好几套免费使用,即使找人做1000块 不能再多了。

做一个广告公司的网站,大概需要多少钱?
网页制作的费用其实并不算很高,大约在三千元左右。另外,管理费用一年大概需要两千多元。如果你具备一定的设计能力,可以将版面设计好后交给网页制作的工作人员,这样可以节省一些设计费用。广告公司的网站制作,通常包括设计、开发和维护三个主要环节。
做一个企业网站的费用因企业需求、预算及市场情况而异,但总体而言,约3000-20000元的费用范围可满足多数企业需求。以下是费用构成的详细解析:域名注册费:域名是网站的唯一身份标识,其注册需支付一定费用,涵盖注册及日常管理。费用区间大致为几十元至几百元不等。
做一个企业公司网站一般需要几百元到几千元不等。具体费用取决于多个因素,包括网站的功能需求、设计复杂度、是否需要定制开发以及所选的服务提供商等。以下是对这些因素的详细分析:基础模版建站:如果选取使用现成的网站模版进行建站,费用通常较低。
在互联网上投放广告的费用差异巨大,具体费用取决于多个因素。大型知名网站如QQ、新浪、搜狐等,由于其高ALEXA排名,知名度广,因此广告费用相对较高,一天的费用大约在7万到10万元人民币不等。相比之下,小网站的广告费用要便宜得多,但其效果也会相应降低。

制作一个网页大约需要多少钱?需要注意什么?
网页网站还需要有一个专门的域名作为标识,可以在一些比较知名的域名注册平台上购买。域名的种类有很多,费用基本在几十到几百之间。例如.com,它是一个比较普通的域名后缀,国内外都有,费用一般50元/年。但这也是一个注册人数比较多的域名类型,想在.com后缀下注册一个域名可以要快,否则容易被别人抢注。
总结来说,定制建站费用至少是8000-2万,模板建站费用一般就在2000元左右就能搞定了。
网页制作的费用其实并不算很高,大约在三千元左右。另外,管理费用一年大概需要两千多元。如果你具备一定的设计能力,可以将版面设计好后交给网页制作的工作人员,这样可以节省一些设计费用。广告公司的网站制作,通常包括设计、开发和维护三个主要环节。
费用大约在5000-100000左右。网站后期维护费 其实网站后期维护的费用比较高,企业新闻发布以及产品的更新等等,都是需要专人操作的,尤其是企业还需要做搜素引擎优化的话,费用就相当高了,一个专职的seo专员,一年经验费用在6000-8000元,如果选取外包的话,会显得比较划算。
