seo案例?seo案例年入百万
本文导读: seo的正确做法是什么『1』、SEO的正确做法需结合耐心、策略性思维、对搜索引擎的尊重及持续优化,核心在于以转化率为导向而非单纯追求排名,并通过经验分享实现非商业营销。以下是具体要点:以耐心为基础,接受SEO的长期性与不确定性SEO并非立竿见影的技术,需长期投入并接受结果延迟。
seo的正确做法是什么
『1』、SEO的正确做法需结合耐心、策略性思维、对搜索引擎的尊重及持续优化,核心在于以转化率为导向而非单纯追求排名,并通过经验分享实现非商业营销。 以下是具体要点: 以耐心为基础,接受SEO的长期性与不确定性SEO并非立竿见影的技术,需长期投入并接受结果延迟。
『2』、模仿优秀网站 行业网站搜索:在搜索引擎中搜索所在行业的网站,特别是排名靠前的网站。模仿与学习:分析这些网站的标题、描述、内容填充方式等,从中学习并模仿其优秀的SEO做法。
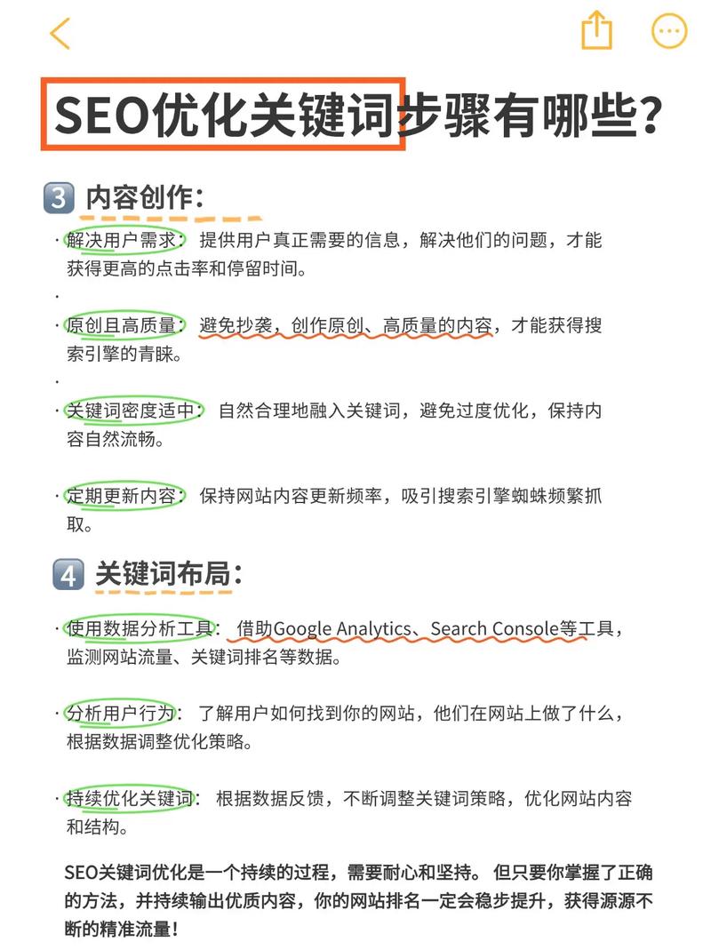
『3』、控制文章长度在1000字左右,避免内容过于浅显;结合热点话题或用户痛点创作,提升内容价值。添加最新发布模块在网站侧边栏或底部设置“最新文章”板块,实时展示新内容。此模块可引导蜘蛛快速发现更新,同时提升用户停留时间。
『4』、新手做seo的做法如下:内容优化SEO 首先,我们网站最重要的一部分就是内容,一般对于刚开始做新站的站长都会先从内容开始做SEO的优化的。其实,这种优化是佛系seo,一切随缘。当然若是用户对这些不太了解的话,可以根据用户的需求进行的优化的。
『5』、打持久战,外部优化是网络推广的长期工作外部优化的目的无非就是增加网站的外链、提高权重和关键词排名这三个方面。这一步的做法可以有很多,但最终所有的方法都需要依赖第三方平台。想认识学习SEO网站排名优化,可以加裙,前面是四三五,中间是五三九,最后是四一四。
『6』、互联网是处于不断变化的,SEO行业的知识也是不断更新的,百度的算法也在不断的变动着,百度算法变了我们不要惊慌,保持一个清醒的头脑,多去总结和思考,正所谓:“万变不离其宗”,相信你一定能找到应对的方法。

SEO实操案例:半年房产站全站优化权3的一次难忘认知
我通过分析蜘蛛日志,发现百度的蜘蛛持续在关注着我们的站点。这进一步证明了我的优化策略是有效的。优化成果 经过半年的努力,这个房产站的全站权重从0提升到了3。这个成果让我非常欣慰,也证明了我在SEO领域的努力是值得的。案例总结 URL的重要性 短的URL在收录上确实要好于长的URL。
认知升级:打破“自负陷阱”,建立结果导向思维案例教训:罗永浩负债9000万、作者三次创业失败负债200万,均源于“活在自己的认知错误里”。

逆冬:搜狗隔天首页、新站实战案例,免费分享5个干货给SEOer!
干货①:搜狗与百度相同的点在于,网站底子和点击量同样重要。点击量是影响上不上排名的重要因素之一。干货②:搜狗快排参数仍为原来的TX参数,使用点击精灵可以批量上词,非常稳定。即使网站被K,也可以直接购买新域名再做收录上词。
搜狗快排实战案例 核心策略:搜狗上词使用TX参数,点击量是关键。通过2-3天的努力,目标词“黑帽SEO培训”从第5页直接排名到搜狗首页前5位置,每天点击次数为100次。搜狗与百度的对比:搜狗在快排方面的难度相对较小,上词率普遍高于百度。百度单词上词率普遍达不到50%,而搜狗则绝对在50%以上。
