网页制作费用明细,制作网页花钱吗
本文导读: 网站建设要多少钱?2024年网站建设报价单『1』、基础模板建站:1000-5000元人民币,适合预算有限且功能需求简单的网站。定制开发:根据设计稿定制开发前端网页和网站后台功能,费用通常在6000元以上,大型项目可达数万元甚至更高。
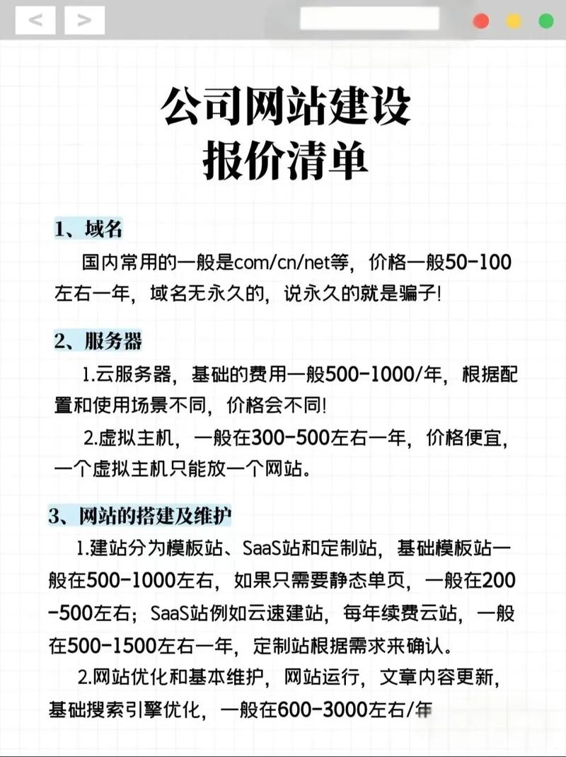
网站建设要多少钱?2024年网站建设报价单
『1』、基础模板建站:1000-5000元人民币,适合预算有限且功能需求简单的网站。定制开发:根据设计稿定制开发前端网页和网站后台功能,费用通常在6000元以上,大型项目可达数万元甚至更高。 HTTPS认证费用 基础SSL/TLS证书(如DV证书):企业首次可申请免费证书,第二年购买和部署认证费用约300元/年。
『2』、当然、如果用户前期预算不多、也可以直接租用虚拟主机、租用虚拟主机配置不同、收费也不同、一般在200-500之间不等;网站程序可以直接使用成熟的CMS系统:pageadmin CMS、discuz cms 模板多、这些可以免费下载使用、也可以购买服务套餐的,费用在800-2000之间不等。
『3』、预算规划与费用管理需覆盖四项核心支出:域名注册:选取与企业品牌匹配的域名(如.com/.cn),年费约50-200元;服务器空间:根据流量预期选取虚拟主机或云服务器,年费500-5000元不等;开发费用:定制设计约1万-5万元,模板修改则3000元起;维护成本:包含内容更新、安全防护等,年费约2000-1万元。
『4』、建设一个企业级手机购物网站的合理费用一般在几千元左右,但具体费用会因功能需求、栏目内容、设计要求等因素而有所差异。以下是详细分析:功能需求影响费用:企业宣传型:若网站主要用于展示企业成立时间、规模、联系方式、主营业务等基本信息,重点突出企业核心竞争力,功能相对简单,费用通常较低。

建一个网站要花多少钱,企业网站建设费用多少
建设一个常规企业网站的总成本通常在6000元左右(首次投入),具体费用取决于功能模块复杂度、UI设计要求及技术实现方式。以下是详细费用分解:基础建站费用免费方案 适用场景:企业有技术人员,且对官方网站功能、设计要求较低。实现方式:套用开源模板(如织梦、WordPress),通过修改主题和内容完成建站。
服务器:虚拟主机:适合小型网站,年费约150-2000元,特点为简洁设计、企业信息展示、新闻发布,适合初创公司或品牌形象初建阶段。云服务器:中大型网站首选,年费1000-5000元+,支持高并发访问与数据安全。
做一个官方网站企业网站的费用大概在2000元至5000元之间,具体费用取决于多个因素,包括域名、服务器、网站制作成本以及网站维护费用等。以下是对这些费用的详细分析: 域名费用 域名是网站的地址,是用户访问网站的入口。域名的注册费用每年都在变化,但波动不大。
做一个企业网站的费用因多种因素而异,基础站点大概在500元至1000元左右,但具体费用需根据实际情况确定。以下是对构成企业网站费用的几个主要部分的详细分析:域名费用:新域名:费用通常在60元左右。老域名:费用范围较广,从100元到几千、几万元不等。
建设一个常规企业网站的费用通常在数千元至数万元之间,具体费用受渠道选取、功能需求、域名与服务器配置等因素影响。

架设一个网站建设一个网站需要花费多少
『1』、最低配置(免费模板+虚拟主机):约150-600元/年。中等配置(付费模板+云服务器):约500-2000元/年。自研建站需自行开发网站程序,成本结构为:人力成本 + 服务器费用 + 域名费用。人力成本:开发人员薪资因地区和技术水平而异。
『2』、在成都,一个公司或企业搭建一个网站的费用并不是固定的,具体要看企业对网站的需求,一般定制一个企业展示型网站的费用在几千元左右。以下是网站建设费用的详细构成:域名费用:网站的域名选取应简短易记,符合公司或网站特性。常见的域名结尾有 .com 和 .cn。
『3』、做一个企业网站的费用因多种因素而异,基础站点大概在500元至1000元左右,但具体费用需根据实际情况确定。以下是对构成企业网站费用的几个主要部分的详细分析:域名费用:新域名:费用通常在60元左右。老域名:费用范围较广,从100元到几千、几万元不等。
『4』、基础费用:域名+主机+免费开源源码,总费用通常在数百元至数千元之间不等。高级费用:如果需要定制开发、高级技术支持、SSL证书等,费用会相对较高。因此,做一个网站/商城的费用因具体需求和选取而异。
『5』、如果选用.NET技术进行开发,费用可能会有所提高。例如,我的一个朋友为汽车销售网站进行的建设,就花费了5000元。这是因为.NET平台在开发大型、复杂应用时,具有较高的性能和可扩展性,同时也要求较高的技术和人力资源投入。
『6』、建设一个带数据库的,可以进行后台操作的网站大致需要的费用包括以下几点。首先,如果你拥有计算机,可以省去购买计算机的费用,大约为5000元左右。这意味着如果已有计算机,其余费用将从这总额中扣除。其次,上网费用因地区、运营商及服务类型而异,通常我们将其表示为字母a。这是一笔不可忽视的费用。
