长沙seo推广?长沙seo排名公司
本文导读: 长沙seo优化有哪些方式?『1』、长沙seo优化主要的方式如下:确定网站的关键词在进行长沙seo优化之前,我们必须确定网站的关键词,只要有利于我们的推广我们可以尽量选取一些市场竞争小的词。定期更新网站。这是我们每天必须做的事情。如果我们的网站不每天新文章,我们将被搜索引擎遗忘。
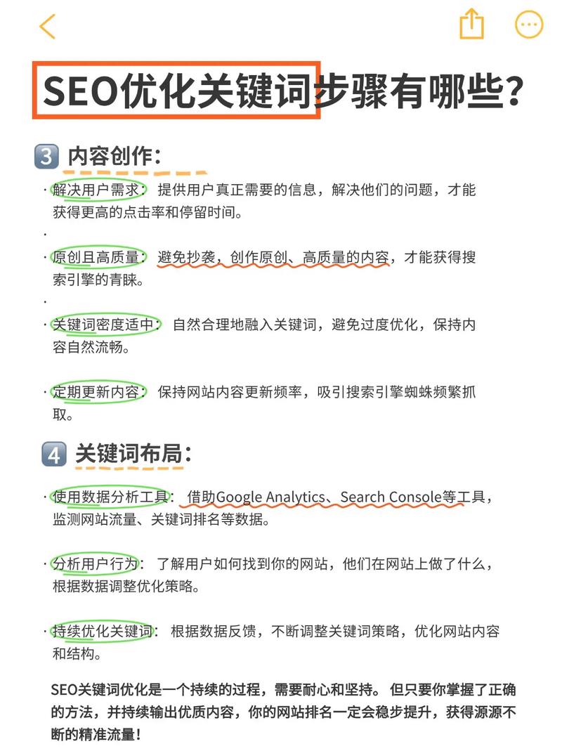
长沙seo优化有哪些方式?
『1』、长沙seo优化主要的方式如下:确定网站的关键词 在进行长沙seo优化之前,我们必须确定网站的关键词,只要有利于我们的推广我们可以尽量选取一些市场竞争小的词。定期更新网站。这是我们每天必须做的事情。如果我们的网站不每天新文章,我们将被搜索引擎遗忘。
『2』、一定要是白帽优化 白帽SEO是一种公平公正的手法,是使用符合搜索引擎发展方针规定的seo优化方法。白帽SEO一直被业内认为是最佳的SEO手法,它是在避免一切风险的情况下进行操作的,同时也避免了与搜索引擎发展方针发生任何的冲突。只有遵守好搜索引擎的规则,我们的排名才能好,稳定。网站内部各导航。
『3』、网站目录和页面优化:SEO不止是让网站首页在搜索引擎有好的排名,更重要的是让网站的每个页面都带来流量。内容发布和链接布置:搜索引擎喜欢有规律的网站内容更新,所以合理安排网站内容发布日程是SEO优化的重要技巧之一。

有SE0外包?
SE0外包有 天门网络推广外包费用专业SE0优化公司,上海静安网络营销公司,长沙网络营销外包,郑州龙腾SEO网络营销公司,北京暖化基地网络营销公司,具体如下:〖壹〗天门网络推广外包费用专业SE0优化公司 天门网络推广外包费用专业SE0优化公司好在分析了大量实战案例。
但如果网站通过SEO排名靠前, 那么哪怕有一万台不同IP的计算机、一万个访客点击该网站,都不会花一分钱。这相当于免费做广告,是做SE0最大的好处,所以很多人做SEO主要是因为它的成本比较低。所以,如雪世界友好提醒:我们要综合考虑两者的利弊,结合自己的实际需求,选取适合自己的推广方式。
SE0辅助工具 通过SE0辅助工具查询,例如:追词网等工具。
/10RSS营销 RSS营销是指利用RSS这一互联网工具传递营销信息的网络营销模式,RSS营销的特点决定了其比其他邮件列表营销具有更多的优势,是对邮件列表的替代和补充,RSS营销的送达率几乎,完全杜绝未经许可发送垃圾邮件。四川神马搜索网络推广代理商网络推广_17年SE0推广经验_盘古广告网络推广。

长沙seo网络公司?
『1』、长沙深擎优化科技有限公司是一家专注于人工智能技术研发、提供AI驱动的数字营销解决方案及企业询问服务的高新技术企业。该公司的主要业务包括以下几个方面:经营范围:长沙深擎优化科技有限公司的经营范围涵盖了软件开发、人工智能基础软件开发、软件外包服务、数字技术服务以及网络与信息安全软件开发等多个领域。
『2』、寻找合适的代运营团队或个人:通过网络搜索、推荐等渠道找到合适的代运营团队或个人。考虑他们的经验、专业能力、服务范围和口碑等因素来选取最合适的合作伙伴。 确定合作方式和费用:与代运营团队或个人协商并确定合作方式和费用结构。
『3』、找中国亿网呗,位于八一路10号天佑大厦24楼,他们的服务覆盖广泛。这家公司在网络推广领域有着丰富的经验,尤其是在长沙市场,他们已经为众多企业提供了优质的外包服务。中国亿网呗的服务涵盖了搜索引擎优化(SEO)、搜索引擎营销(SEM)、社交媒体营销(SMM)、内容营销、电子邮件营销等多个方面。
『4』、简介:长沙企赢信息技术有限公司是国内专业为企业提供网站SEO优化、SEO顾问、网络营销策划、SEO外包、网站托管、竞价托管、营销型网站建设及网络推广一站式服务的公司。我们的SEO顾问服务团队有着多年的行业经验,对SEO行业有着深刻的理解和高度的热情。
『5』、在长沙芙蓉区八一路,有一家名为中国亿网的网络外包公司。据我身边的朋友介绍,这家公司在网络外包领域有着不错的表现。他们提供的服务涵盖了网站开发、APP设计、SEO优化等多个方面,能够满足不同客户的需求。中国亿网的团队成员均拥有丰富的行业经验,他们擅长解决各种复杂的网络问题。
