微信公众号与小程序,微信公众号与小程序的关系
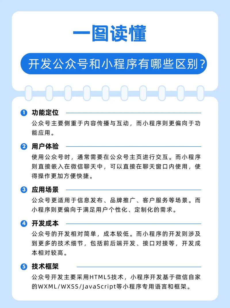
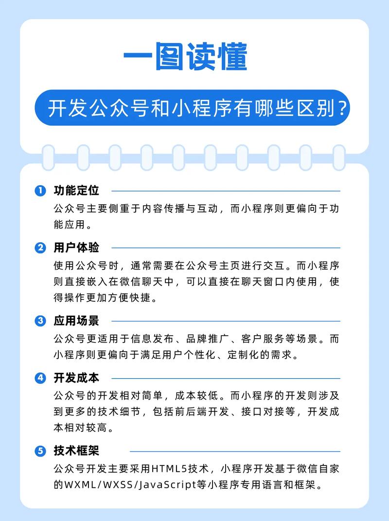
本文导读: 微信小程序和微信公众号有啥区别?『1』、微信公众号与微信小程序的主要区别体现在定位、基于的技术以及功能上。定位的不同微信公众号:主要用于信息的传递和服务。它借助于H5技术能够实现简单的公司和客户的交互,用来传递信息和服务客户。
微信小程序和微信公众号有啥区别?
『1』、微信公众号与微信小程序的主要区别体现在定位、基于的技术以及功能上。定位的不同 微信公众号:主要用于信息的传递和服务。它借助于H5技术能够实现简单的公司和客户的交互,用来传递信息和服务客户。
『2』、公众号与微信小程序在定位、技术、成本、功能、体验及推广方面均存在显著差异,具体如下:核心区别定位不同 公众号:以企业宣传、信息传递为主,侧重服务营销与内容创作,逐渐演变为自媒体引流和售货平台。
『3』、微信小程序和公众号主要有以下区别:功能定位不同:微信公众号:是企业营销宣传的一个途径。例如司瓦图为了营销宣传,认证了一个微信公众号,通过公众号经常发送一些软文、促销活动,关注其公众号的客户就可以经常看到这些信息。微信小程序:是成交工具,也是裂变用户的工具。
『4』、定位差异公众号商城:以营销和信息传递为核心,通过H5技术实现简单交互,主要作为信息传播和用户沟通的渠道。其功能侧重于内容展示、品牌宣传及用户互动,例如推送文章、活动通知等。小程序商城:以产品和服务为导向,支持社交互动(如朋友圈、群分享)与功能服务深度结合,形成“社交-信息-服务”的闭环。
『5』、微信小程序和公众号的区别:定位不同 公众号:主要用于信息的传递,实现人与信息的连接。它借助H5技术能够实现简单的交互,主要以营销和信息传递为主,简单的服务为辅。公众号是一个信息传播的平台,构建与读者之间更好的沟通与管理模式。
『6』、微信小程序与微信公众号的主要区别如下:定义与功能 微信小程序:微信小程序是运行在微信平台上的轻量级应用,无需下载安装即可使用。它实现了“触手可及”和“用完即走”的理念,用户通过扫描二维码或搜索即可快速打开应用,无需担心安装过多应用的问题。

小程序和公众号有什么区别?怎么选取?
『1』、小程序和公众号的核心区别在于定位与功能:公众号是自媒体互动平台,侧重品牌传播与用户连接;小程序是轻量级应用工具,提供类似APP的便捷服务。选取时需根据业务目标决定——以内容营销和品牌推广为主选公众号,以服务体验和功能实现为主选小程序。
『2』、小程序商城:更适合线下推广和引流,如通过线下用户领取优惠券、附近的小程序等渠道提高曝光率。小程序主要提供产品和服务,充当企业的线上商城平台。选取建议虽然小程序商城和公众号商城各有优势,但考虑到两者在功能上的互补性,建议企业同时搭建小程序商城和公众号商城,以实现最佳效果。
『3』、优先选取公众号;如果需要快速实现服务功能、提升用户体验或处于高频交易场景,如零售、本地生活类业务,优先选取小程序。多数企业可以将两者协同使用,公众号沉淀用户、输出内容,小程序承载服务、完成转化,形成“内容引流 - 服务变现”的闭环。
『4』、小程序和公众号主要在登录入口、支付方式、界面更新流程及使用便捷性上存在区别,具体如下:登录入口与使用场景 公众号:支持多入口登录,用户既可通过微信公众号进入软件,也可将网址链接复制到其他手机浏览器中访问。只需记住域名网址,即可跨平台使用。
『5』、小程序:注重用户体验,界面简洁明了,功能易用。公众号:注意推送频率和内容质量,避免过度推送垃圾信息导致粉丝流失。综上所述,小程序和公众号在微信生态中各自扮演着不同的角色。小程序侧重于提供服务,而公众号则侧重于信息传播。通过合理制作和运营,两者可以相互配合,共同为企业和个人创造价值。

微信的两大宠儿,公众号与小程序各自有什么区别呢?
微信公众号与微信小程序的主要区别体现在定位、基于的技术以及功能上。定位的不同 微信公众号:主要用于信息的传递和服务。它借助于H5技术能够实现简单的公司和客户的交互,用来传递信息和服务客户。
作为移动互联网宠儿,微信小程序的行业解决方案涵盖多个高频使用领域,具体包括以下八大方向: 小程序商城:全流程电商解决方案核心功能:支持商品展示、在线下单、支付结算、物流跟踪及售后评价。应用场景:零售企业可通过小程序搭建线上商城,实现“即看即买”的闭环消费体验。
微信直播中的视频号和社群直播几乎不需要额外的成本投入,这对于预算有限的中小企业来说极具吸引力。特别是小程序直播,虽然初期可能需要一定的开发成本,但借助SaaS服务商,企业可以轻松定制专属直播小程序,实现低成本高效益的直播营销。
在小程序推出之前,投放的广告形式一般是公众号或者是APP,而现在,微信小程序也可以进行广告的投放了。而这种的推广方式在本质上是与百度竞价是相类似的,效果不错,但是耗费的资金也是很多的。如果大家想要达到预期的目标,完全可以来询问我,相信可以帮助大家做得更好。

微信公众号怎样绑定
『1』、第一步,登录微信公众平台。第二步,在公众号的设置页面找到“公众号设置”选项。第三步,进入公众号设置页面后,找到“公众号信息”部分,点击“绑定微信账号”。第四步,根据页面提示,使用你的微信扫描二维码或者输入绑定的微信账号。第五步,确认绑定的微信账号信息无误后,点击确认绑定。
『2』、准备工作 确保已安装微信应用软件,并持有需绑定的银行卡。具体操作步骤 关注银行公众号进入微信通讯录页面,点击右上角搜索图标,输入银行卡所属银行名称(如“中国银行”),在搜索结果中找到官方公众号,点击“关注”并进入公众号主页。
『3』、登录公众号:在电脑上登录需要绑定个人微信号的微信公众号。进入安全助手设置:点击页面左下方的“安全助手”栏目。点击立即绑定:在安全助手的设置页面中,找到并点击“立即绑定”按钮。进行验证:进入绑定安全助手的验证环节,可通过申请微信公众号时预留的手机或身份证进行验证。

小程序和公众号的区别,以及两者关联的好处。
『1』、公众号与小程序关联后,可以为用户提供更加便捷、连贯的服务体验。例如,用户可以在公众号中了解产品信息或活动详情,然后直接通过小程序进行购买或参与活动;也可以在小程序中享受服务后,通过公众号进行反馈或分享体验。这种无缝衔接的服务体验有助于提升用户的满意度和忠诚度。综上所述,小程序和公众号各有其独特的定位和功能优势。
『2』、公众号:主要用于内容发布与品牌宣传,适合发布健康知识、医疗资讯、活动通知等,增强与患者的互动与信任。服务号:侧重于提供功能性服务,如消息提醒、患者管理、服务预约等,适合用于发送重要通知和提醒。小程序:作为轻量级应用,提供便捷的在线服务,如挂号、缴费、查报告等,优化患者就医流程。
『3』、定位不同 微信公众号:主要用于信息的传递,实现用户和信息的联动。它更多地被用作服务营销的辅助工具,通过发布文章、推送消息等方式,向用户传递信息,增强用户粘性,提升品牌形象。微信小程序:则主要是为了产品和服务齐发。
『4』、功能不同 公众号:功能主要围绕信息传递与营销展开,结合H5技术后也能提供一些简单的交互功能。但公众号在营销功能上没有过多的限制,这可能导致用户在使用时受到过多营销信息的干扰。小程序:主要旨在提供服务,相比公众号运行更流畅,能够提供更加复杂的产品与服务。
『5』、小程序和公众号的区别:加载速度:公众号加载速度相对较慢,用户体验可能因此受到影响;而小程序则能实现瞬时打开,显著提升用户体验。用户入口:公众号的用户入口较深,且订阅号常被折叠,不易被用户发现;小程序则只需通过扫二维码或搜索即可轻松进入。

微信小程序和公众号的区别是什么?
『1』、微信公众号与微信小程序的主要区别体现在定位、基于的技术以及功能上。定位的不同 微信公众号:主要用于信息的传递和服务。它借助于H5技术能够实现简单的公司和客户的交互,用来传递信息和服务客户。
『2』、公众号与微信小程序在定位、技术、成本、功能、体验及推广方面均存在显著差异,具体如下:核心区别定位不同 公众号:以企业宣传、信息传递为主,侧重服务营销与内容创作,逐渐演变为自媒体引流和售货平台。
『3』、微信小程序和公众号的区别:定位不同 公众号:主要用于信息的传递,实现人与信息的连接。它借助H5技术能够实现简单的交互,主要以营销和信息传递为主,简单的服务为辅。公众号是一个信息传播的平台,构建与读者之间更好的沟通与管理模式。
『4』、小程序与公众号的区别主要体现在定位和使用体验两方面,具体如下:定位差异公众号:以信息传递为核心,通过图文、视频等内容形式向用户传递价值,侧重于内容创作与传播。其功能围绕信息展示展开,例如文章推送、资讯发布等,用户通过关注公众号获取持续更新的内容。
『5』、小程序和公众号之间的主要区别如下:产品定位不同 公众号:主要服务于营销与信息传递,实现人与信息的连接。公众号通过HTML5技术实现简单的交互,以营销和信息传递为主,辅以简单的服务。它允许关注、消息推送等营销手段,是品牌与用户之间沟通的重要桥梁。
『6』、微信小程序商城和公众号商城在定位、实现技术、功能及用户体验方面存在显著差异,具体如下:定位差异公众号商城:以营销和信息传递为核心,通过H5技术实现简单交互,主要作为信息传播和用户沟通的渠道。其功能侧重于内容展示、品牌宣传及用户互动,例如推送文章、活动通知等。
