广西seo优化 - 南宁seo云优化
本文导读: 做网站优化(seo)有必要了解的干货优化页面结构、提供清晰的导航链接,有助于引擎蜘蛛更好地抓取网页内容。索引与索引库:索引是蜘蛛程序存储互联网上每个词以及对应网页位置的过程,索引库是搜索引擎的主要数据库。优化网站内容,使其更符合搜索引擎的索引规则,有助于提高网页在搜索结果中的排名。
做网站优化(seo)有必要了解的干货
优化页面结构、提供清晰的导航链接,有助于引擎蜘蛛更好地抓取网页内容。索引与索引库:索引是蜘蛛程序存储互联网上每个词以及对应网页位置的过程,索引库是搜索引擎的主要数据库。优化网站内容,使其更符合搜索引擎的索引规则,有助于提高网页在搜索结果中的排名。
构建合理的网站结构 简洁明了的页面设计:网站应尽量做到简洁明了,突出主题。避免过多的冗余信息和复杂的页面布局,让用户能够一目了然地了解网站的主要内容。明确的导航栏结构:清晰的导航栏有助于用户快速找到所需信息,同时也方便搜索引擎抓取网站内容。确保每个页面都能通过导航栏轻松访问。
建议:不要过度依赖快排,而是要注重网站的基础建设,包括内容质量、网站结构、用户体验等方面。同时,针对移动端进行优化,提升移动端排名。总结来说,逆冬分享的这两个SEO实战干货非常实用,对于希望提升网站收录和排名的朋友来说具有很高的借鉴价值。

SEO优化主要体现在哪些方面?
『1』、SEO优化主要体现在以下几个方面: 关键词布局 关键词是影响网站排名的重要因素,需在每个页面设置独特的标题和描述,并合理控制关键词出现频率。过度堆砌关键词易被搜索引擎判定为垃圾页面,导致排名下降。关键词选取需结合用户搜索意图,优先布局核心词与长尾词,提升页面相关性。
『2』、SEO优化是一个复杂的过程,涉及多个方面,主要包括内部结构优化、内容优化、内链优化和外链优化。 内部结构优化 - TDK优化:TDK指的是Title(标题)、Description(描述)和Keywords(关键词)。对于网站的每个页面,包括首页、栏目页和文章页,都需要进行TDK的优化。
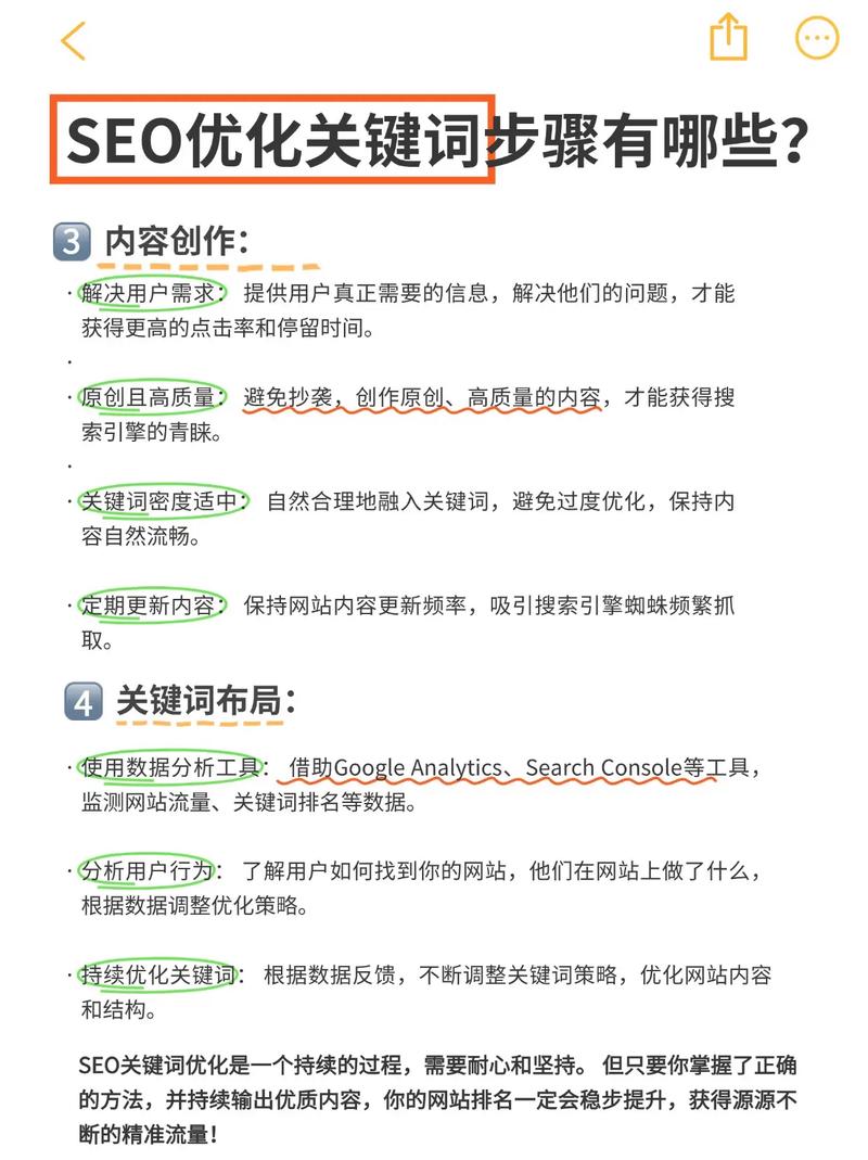
『3』、内容型SEO优化工作主要关注网站内容的优化,包括内容的原创性、质量和更新频率。这类工作通常包括:高质量原创内容:创作高质量的原创内容,提高网站的权威性和信任度,有利于搜索引擎排名。关键词布局:在内容中合理布局关键词,提高关键词的密度和相关性,有利于搜索引擎对网页内容的理解。
『4』、SEO与竞价的差别主要体现在定义、工作原理、优缺点以及适用场景等方面。定义 SEO优化:通过对网站进行站内调整和修复(如网站链接结构调整、内容调整、关键词部署、代码简化规范、图片属性添加)和站外优化,从而提升网站的流量和公司或品牌的曝光度的一系列行为。
『5』、SEO优化主要从四个方面做:整体优化、结构优化、网页优化,以及百度重要策略解读。整站优化 百度需要优质站点为搜索引擎数据库源源不断地输入物料,同时优质站点也需要从百度获得搜索引擎用户,并将这些搜索引擎用户转化为网站的用户。知名站点可以视为优质站点的一部分,是指已经有较高用户知名度的网站。

seo技术到底是什么如何做
『1』、SEO技术是通过优化网站内容、结构及外部链接等手段,提升网站在搜索引擎自然排名中的可见性,从而增加流量和知名度的技术方法。SEO技术的核心分类SEO技术主要分为黑帽SEO和白帽SEO两大类:黑帽SEO:通过作弊手段(如关键词堆砌、隐藏文本、链接农场等)欺骗搜索引擎,短期内快速提升排名。
『2』、SEO快排技术主要通过以下三种方式操作:蜘蛛池、点击、发包。下面将详细解释这三种方式的具体操作原理及注意事项。蜘蛛池 蜘蛛池是SEO快排技术的第一步,其核心目的是加快搜索引擎蜘蛛的收录和提高抓取频率。蜘蛛池的原理是通过搭建大量的网站或页面,这些网站或页面会主动吸引搜索引擎蜘蛛的访问。
『3』、模仿优秀网站 行业网站搜索:在搜索引擎中搜索所在行业的网站,特别是排名靠前的网站。模仿与学习:分析这些网站的标题、描述、内容填充方式等,从中学习并模仿其优秀的SEO做法。
『4』、技术型SEO优化 技术型SEO优化工作主要关注搜索引擎的工作原理和网站的技术细节。这类工作通常包括:掌握搜索引擎工作原理:了解搜索引擎如何抓取、索引和排名网页,以便更好地优化网站。301重定向:确保旧网页的链接能够正确跳转到新网页,避免链接断开导致的流量损失。
