上海企业网 - 上海企业网站设计
本文导读: 上海银行企业网银登录流程『1』、上海银行企业网银登录流程如下:开通网银服务:在进行登录之前,需要确保已经完成了网银服务的开通和注册,前往上海银行网点或联系银行客服完成相关手续,获取用于登录的用户名和密码。
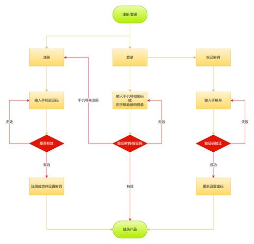
上海银行企业网银登录流程
『1』、上海银行企业网银登录流程如下:开通网银服务:在进行登录之前,需要确保已经完成了网银服务的开通和注册,前往上海银行网点或联系银行客服完成相关手续,获取用于登录的用户名和密码。访问官方网站:在浏览器中输入上海银行的网址,或者在搜索引擎中搜索“上海银行官方网站”找到正确的链接,进入官方网站。
『2』、上海银行企业网银登录流程如下:进入上海银行主页。在网银入口处选取“企业网上银行”。显示登录页面后,插入USBKey证书。输入登录信息(包括:网银登录密码、E盾密码、校验码)。点击“登录”按钮,验证相关信息,完成登录。
『3』、打开上海银行官方网站。点击“企业网上银行”登录按钮。输入企业网银账号、密码及验证码,点击登录。具体步骤如下: 打开上海银行官方网站 通过搜索引擎输入“上海银行”,进入上海银行官方网站。注意确保网址的安全性,避免进入假冒网站造成信息泄露。

上海银行企业网银操作指南
『1』、企业准备好工资清单后,上传至上海银行企业网银的代发工资模块。工资清单包含员工姓名、工资金额、银行账号等详细信息。上传成功后,系统会自动进行校验,检查信息是否完整准确。 确认无误后,点击提交按钮,企业即可完成工资发放操作。代发工资功能大大节省了企业财务人员的时间和精力,避免了手工发放工资可能出现的错误。同时,员工可以及时收到工资,提高了工资发放的效率和准确性。
『2』、输入用户名和密码:在登录页面输入正确的用户名和密码进行身份验证。注意保护个人隐私,避免在公共场合或与他人共享密码。开始使用企业网银:完成身份验证后,即可成功登录上海银行企业网银,并根据自己的需求开始使用各项功能,如查询账户余额、转账汇款、办理贷款等。
『3』、上海银行企业网银转账的操作步骤如下:登录企业网银系统:确保你拥有上海银行的企业网银账号,并记住正确的密码。通过浏览器访问上海银行的官方网站,找到并点击企业网银服务的入口。输入账号和密码,成功登录你的企业网银账户。进入转账界面:登录后,你将看到企业网银的主页。
『4』、上海银行企业网银操作外汇买卖,首先要登录企业网银系统。进入相关外汇买卖功能模块后,根据界面提示进行一系列操作。 要先进行账户签约,确保用于外汇买卖的账户已完成相关签约流程,以便资金能够正常流转。这一步很关键,只有签约成功,后续操作才能顺利进行。

上海银行企业网银怎么修改转账限额?
上海银行企业网银修改转账限额的操作通常需要企业管理员登录网银系统,在相关设置模块中进行调整。具体步骤可能因网银版本不同而有差异。首先,企业管理员要登录上海银行企业网银账户。进入系统后,仔细查找账户管理或设置相关的菜单选项。一般在这类选项中,能找到与转账限额设置有关的功能入口。点击进入转账限额设置页面后,会看到当前的限额情况。
上海银行的个人网银通常是可以设置转账限额的。一般来说,银行会为保障客户资金安全等多方面考虑,提供设置转账限额的功能。客户通过个人网银登录自己的账户后,在相关的账户管理或转账设置板块中,应该能找到设置转账限额的选项。
登录个人网银:客户首先需访问上海银行官方网站,输入用户名和密码登录个人账户。浏览账户信息:在个人网银界面中,找到并点击“账户管理”或类似选项,以查看与账户相关的各种设置和调整选项。提交请求:客户需根据页面提示,填写“转账额度调整申请表”,详细说明希望调整的具体额度、调总结由以及预期使用场景。
不可以自己设置,转账限额就不能使用转账了。上海银行对个人手机银行的转账汇款规定了账户单笔转账限额和客户日累计转账限额,单笔最大限额为5万,单日最大限额为20万。
其次,他行转账限额更为复杂。普通客户通过企业网银向他行转账,单笔限额一般在几万元到几十万元之间。这是因为涉及到不同银行之间的清算流程和风险把控。比如,一些银行间的系统对接可能存在一定限制,所以会设定这样的限额范围。而对于高级客户,银行会提供更宽松的限额政策。
限额为5000000元。在企业网银中,系统在默认的情况下对向个人账户的单笔转账中,限额为5000000元,向个人账户转账的单笔转账限额可以在柜面开通企业网银单笔代付业务的时候设定。
