多用户版商城系统?多用户商城源码免费
本文导读: B2B2C多用户商城系统有哪些运营模式?『1』、B2B2C多用户商城系统主要支持以下三种运营模式,每种模式通过不同的资源整合方式实现商业价值:招商模式平台企业通过搭建在线购物中心,吸引多渠道供应商入驻,形成“供应商-平台-消费者”的生态闭环。
B2B2C多用户商城系统有哪些运营模式?
『1』、B2B2C多用户商城系统主要支持以下三种运营模式,每种模式通过不同的资源整合方式实现商业价值:招商模式平台企业通过搭建在线购物中心,吸引多渠道供应商入驻,形成“供应商-平台-消费者”的生态闭环。其核心运营逻辑如下:业务整合:覆盖会员管理、交易流程、商品展示、订单处理、仓储物流、售后服务及营销推广等全链条业务。
『2』、B2B2C多用户商城系统的主要运营模式包括以下三种:平台自营模式企业通过搭建B2B2C商城系统建立自营网上商城,整合自身多渠道业务资源,实现线上线下统一管理的业务运营模式。该模式的核心在于企业直接控制商品供应链、销售渠道及客户服务,适用于具备完整供应链体系或品牌资源的企业。
『3』、多用户商城自营商业运营模式 核心特点:企业通过建立自营线上商城,整合自身多渠道业务,并通过会员、商品、订单、财务和仓储等多用户商城管理系统,对线下线上多渠道业务进行统一管理。运营模式:企业直接参与商品的采购、库存、销售和物流等全过程,拥有对商品和服务的完全控制权。
『4』、多种业务模式支持商联达B2B2C商城系统支持自营+入驻模式,允许企业同时运营自有商品和引入第三方商家,丰富商品种类。系统还整合了线下门店O2O模式,消费者可线上下单、线下核销,实现线上线下无缝衔接。此外,系统支持连锁模式、分销、代销等多种业务形式,帮助企业快速覆盖电商领域,满足多元化经营需求。
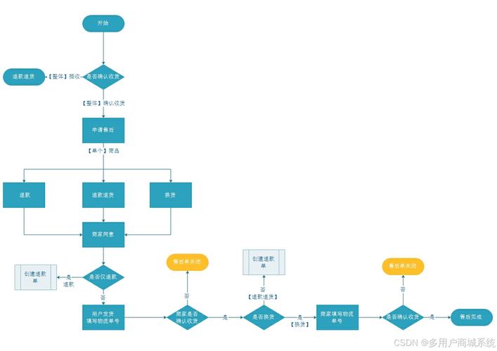
『5』、混合模式:整合自营、招商、联营等多种模式,形成多元化的商业运营模式。企业可以根据自身需求,灵活选取适合的业务模式进行运营。示例图片展示 综上所述,B2B2C商城系统及多用户商城系统是一种功能强大、灵活多变的电商平台系统,能够满足企业多样化的经营需求。

商联达分享|多用户商城系统的优势
多用户商城系统的优势主要体现在支持多种模式、提供多方面管理、私有化部署、多种盈利方式等方面,具体如下:支持多种模式:多用户商城系统能够支持多种业务模式共同运营,如平台自营、招商入驻或是混合模式,且完全支持IOS/Android/Wap/微信等移动平台。
商联达多用户商城系统具有以下特点:搜索引擎优化功能商联达多用户商城系统具备自动SEO优化能力,通过优化商城结构、页面体验和数据统计分析,提升系统在搜索引擎中的排名、曝光度、流量及销量。系统内大量产品和目录页面的SEO效果,直接影响搜索引擎流量转化效率。
B2B2C多用户商城系统的优势主要体现在多种业务模式支持、数据源统一与全网独立显示、支持自定义编辑三个方面,具体如下:多种业务模式支持商联达B2B2C商城系统支持自营+入驻模式,允许企业同时运营自有商品和引入第三方商家,丰富商品种类。
商联达B2B2C商城系统是一款支持自营+入驻多业务模式的商城解决方案,其核心优势体现在安全性、自主权、数据化管理及功能丰富性等方面,适合需要构建独立电商平台的企业。以下是具体分析: 安全性更高数据独立存储:企业会员资料、订单信息、商品数据库等均为专属独立,无需依赖第三方平台,避免数据泄露风险。
商联达所涉及的微商城系统具有以下优势:用户高黏性:微信拥有庞大的用户规模和良好的使用体验,用户日常使用频繁,不会随意卸载。因此,基于微信的商城平台对企业来说更持久,能够与客户保持更长时间的营销互动。

商联达|多用户商城系统都具有哪些特点
『1』、商联达多用户商城系统具有以下特点:搜索引擎优化功能商联达多用户商城系统具备自动SEO优化能力,通过优化商城结构、页面体验和数据统计分析,提升系统在搜索引擎中的排名、曝光度、流量及销量。系统内大量产品和目录页面的SEO效果,直接影响搜索引擎流量转化效率。
『2』、私有化部署:多用户商城系统具有私有化部署的优势,拥有独立的数据库,对商城用户信息的保障力度更好。用户的所有消费数据都会被系统记录下来,企业可以从统计的数据中对用户进行分析,了解用户的使用习惯和消费喜好。多种盈利方式:多用户商城系统能够支持多种盈利模式,这是企业选取该系统的主要原因之一。
『3』、B2B2C多用户商城系统的优势主要体现在多种业务模式支持、数据源统一与全网独立显示、支持自定义编辑三个方面,具体如下:多种业务模式支持商联达B2B2C商城系统支持自营+入驻模式,允许企业同时运营自有商品和引入第三方商家,丰富商品种类。
『4』、掌握自主权摆脱平台限制:相比淘宝、京东等第三方平台,商联达系统允许企业自主运营,不受平台规则制约(如流量分配、促销活动限制等)。灵活招商:支持引入其他商家入驻,形成多商户生态,同时企业保留绝对控制权,可自定义规则(如佣金比例、入驻门槛)。
『5』、商联达英文版商城系统具有以下特性:源码提供:系统采用源码交付、独立部署模式,企业可自主掌握系统源码,实现运营数据私有化。这种架构支持企业根据自身需求进行二次开发,不受系统提供商的技术限制,为后续功能扩展和定制化开发提供基础保障。

多用户商城系统运营模式方案
招商模式:吸引品牌商入驻,收取佣金或年费(类似天猫)。联营模式:与商家按比例分成,共享风险与收益(如京东POP)。批发零售结合:支持B2B2C模式,兼顾企业采购与个人消费。核心运营策略精准商城定位 LBS定位技术:自动识别用户地理位置,匹配附近商家,支持到店自提、商家配送、驿站/第三方配送(如美团模式)。
资源整合:将多渠道供应商纳入自营系统,采用代销或直销模式运营。店铺管理:建立多家自营店铺,统一管理商品、订单及售后服务。财务结算:与供应商按约定周期进行收益分成,确保资金流转效率。此模式强调平台对供应链的深度控制,适合具备强供应链能力的企业。
多用户商城分销系统的多样化盈利模式主要包括广告服务盈利、租金收益、会员增值服务、关键词推广、自营业务盈利及在线佣金结算六大方向。具体如下:广告服务盈利多用户商城分销系统可通过出售固定广告位获取收益。平台将首页、分类页、搜索结果页等高流量区域的广告位定向售卖给商家,按展示时长或点击量收费。
B2B2C多用户商城系统的运营模式主要包括以下三种:平台自营模式企业通过搭建B2B2C商城系统建立自营网上商城,整合自身多渠道业务资源,实现线上线下统一管理的业务运营模式。该模式的核心在于企业直接控制商品供应链、销售渠道及客户服务,适用于具备完整供应链体系或品牌资源的企业。
联营模式:整合多渠道供应商,统一仓储与物流,联合经营产品。通过产品入库、统一管理降低运营成本,提升协同效率。招商模式:企业通过线上商城招募渠道供应商,利用会员、交易、促销等活动吸引加盟。平台收取推广费、类目费及佣金,丰富产品与服务品类。混合模式:整合自营、招商与联营,灵活配置资源。
B2B2C多商家商城系统的五大运营模式: 多用户商城自营商业运营模式 核心特点:企业通过建立自营线上商城,整合自身多渠道业务,并通过会员、商品、订单、财务和仓储等多用户商城管理系统,对线下线上多渠道业务进行统一管理。

b2b2c多用户商城系统有哪些运营模式
B2B2C多用户商城系统主要支持以下三种运营模式,每种模式通过不同的资源整合方式实现商业价值:招商模式平台企业通过搭建在线购物中心,吸引多渠道供应商入驻,形成“供应商-平台-消费者”的生态闭环。其核心运营逻辑如下:业务整合:覆盖会员管理、交易流程、商品展示、订单处理、仓储物流、售后服务及营销推广等全链条业务。
B2B2C多用户商城系统的主要运营模式包括以下三种:平台自营模式企业通过搭建B2B2C商城系统建立自营网上商城,整合自身多渠道业务资源,实现线上线下统一管理的业务运营模式。该模式的核心在于企业直接控制商品供应链、销售渠道及客户服务,适用于具备完整供应链体系或品牌资源的企业。
多商户商城联营商业运营模式 核心特点:多商家商城系统整合多方渠道供应商,以商品入库、统一仓储、统一物流的方式进行入库联营。平台企业通过代销或直销方式,将伙伴供应商资源纳入平台自营体系。运营模式:平台与供应商共同经营商品,平台负责提供销售渠道和物流服务,供应商负责提供商品和可能的售后服务。
B2B2C商城系统及多用户商城系统是一种支持平台自营与多商家入驻的电商模式,旨在为企业打造类似京东、天猫的盈利平台,整合多渠道资源,实现零售、批发、分销、O2O等多业务模式并行。
混合模式:整合自营、招商、联营等多种模式,形成多元化的商业运营模式。企业可以根据自身需求,灵活选取适合的业务模式进行运营。示例图片展示 综上所述,B2B2C商城系统及多用户商城系统是一种功能强大、灵活多变的电商平台系统,能够满足企业多样化的经营需求。
B2B2C多用户商城系统的优势主要体现在多种业务模式支持、数据源统一与全网独立显示、支持自定义编辑三个方面,具体如下:多种业务模式支持商联达B2B2C商城系统支持自营+入驻模式,允许企业同时运营自有商品和引入第三方商家,丰富商品种类。

什么是多用户商城系统?易维云商城告诉你
『1』、多用户商城系统是一种C2C网站管理系统,可迅速搭建多商家电子商务交易门户。多用户分销商城系统属于比较大型的商城建设架构系统。在这个系统中,平台方提供平台供多个商家进驻开店,每个商家都拥有独立的商城网店。这种B2B2C多用户商城系统开发模式实现了企业营销模式的多样化,有助于商家打造自己的品牌。
