seo关键字?seo关键词设置规则
本文导读: 现在做seo,网页关键字标签还有作用吗?『1』、依旧重要,关键字标签是对页面内容的关键字总结、提炼、汇总和指引。很多人都说的不重要,是因为有各种情况的,比如你看百度、京东、新浪这些大网站,他们不需要;
现在做seo,网页关键字标签还有作用吗?
『1』、依旧重要,关键字标签是对页面内容的关键字总结、提炼、汇总和指引。很多人都说的不重要,是因为有各种情况的,比如你看百度、京东、新浪这些大网站,他们不需要;做了很多年的老站点,属性固定,排名稳定,写不写关键字标签都影响不大...但是对一个正常的新站优化,tdk依旧必不可少。
『2』、网站标签除了方便网站搜索,还有一个作用就是做好分类。对网站进行分类能让其变得清晰、层次分明。减少用户找到所需信息的难度。 标签要有营销性 用户在搜索相关产品时,会输入相关产品的关键词,而在seo优化排名的过程中,敲定关键词标签是一个重要的事情。
『3』、博客外链做SEO仍有一定效果,但主要集中于引流曝光层面,权重传递作用已大幅弱化。具体分析如下:权重传递效果基本失效搜索引擎算法调整:百度等主流搜索引擎已明确将博客留言外链排除在权重计算体系外,算法更新中针对论坛、博客类导入链接设置了严格限制。

请问大家如何做seo网站优化和关键字分析?
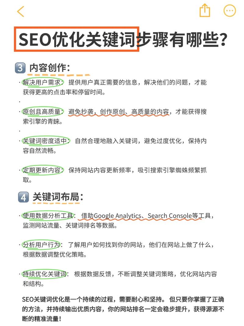
那么如何才能找到最适合你的关键词呢?首先,要仔细揣摩你的潜在客户的心理,绞尽脑汁设想他们在查询与你有关的信息时最可能使用的关键词,并一一将这些词记录下来。不必担心列出的关键词会太多,相反你找到的关键词越多,用户覆盖面也越大,也就越有可能从中选出最佳的关键词。
网站关键词优化的建议多种多样,但可以归纳为几个核心步骤。首先,我们可以借鉴同行网站的做法。比如,在SEO行业中,可以使用爱站网查询行业领先网站的关键词。具体操作是,使用站长工具进行同行网站关键词查询,关注关键词库中的PC词数和移动词数。对于不确定的重点关键词,可以查看网站的meta关键词。
关键词出现在重要的位置或者采取重要的格式,百度蜘蛛就会给予它更高的权重,所以在进行网站优化时,要留意关键词的位置布局。不能盲目布局或添加关键词,这样会得不偿失的。据我经验总结关键字出现在标题第一位的网站权重往往高于出现在后面的排名。

seo如何选取关键字?
紧扣网站主题,在关键词分析一文中详细解释了网站主题定位,实际上,关键词与网站主题定位越匹配优化难度越小,不管从竞争度还是难易度来说都是这样。这里不多说。2:分而化之,在新手如何学习seo优化一文中我说过,太宽泛的信息我们可以细化成一个个的具体的点,逐个学习了解,各个击破。在实际操作网站优化这个工作中,我们也可以这样做。
SEO人员在查询搜索引擎提供的关键词扩展工具或者分析网站流量时,有可能会意外发现更好的更有效的关键词。 选取关键词的原则 选取恰当的关键词是SEO最具技巧性的环节之一,只有选取正确的关键词,才能够使网站的SEO走向正确的方向。
海选关键词 一开始就把品牌词、行业词、产品词汇总括起来,探讨竞争对手网站的关键字、搜索引擎的下拉、相关搜索,运用长尾关键词挖掘东西都能挖掘出许多常用词和长尾关键词。

seo关键词比较多多少个字?
『1』、seo关键词比较多多少个字?, 百度霸屏长尾关键词比较多多少个字 一般来讲,没有固定多少个。 但是title支持最大的字符数是80,keywords支持的最大字符数是100。 这里建议你主关键词一般三到五个即可,当然,你也可以根据不同的行业特性适当的增减几个关键词。过多的关键词不利于优化,不利于权重的集中。
『2』、一般来说,网站的标题(title)比较好别超过80个字符,也就是40个字。网站的描述不宜超过200个字符,100个字。那么对于网站的关键词来说,也就是100个字符,一个网站的大部分SEO都集中在了这短短的50个字内。
『3』、标题不宜过长或者太短,一般不超过60个字符,比较好是12-20个字符。
『4』、一般搜索引擎标题字数都限制在32个字以内,也就是说你写的标题超过32个字就会被隐藏掉,这样的标题给用户带来的体验度就很不好。要学会把标题浓缩起来,尽量精短,而且还包含了很多关键词在里面,这样给用户带来的体验也会很不错的。
『5』、据此可以推测页面的时效性占了一定的关系。通常都是一个月之内的图片会出现在搜索结果中。具有一定权重:要具有一定权重值,是指在这个关键词上具有一定的权重级别,具有唯一性的,这个权重值不高。大家可以尝试搜索下自身网站的品牌词,因为品牌词是具有唯一性的。
