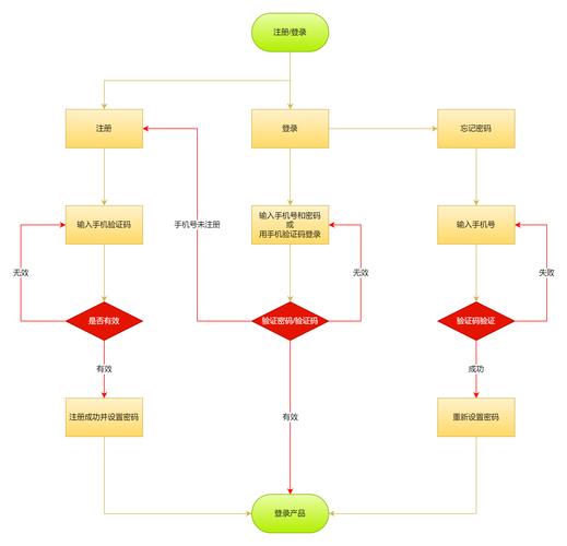
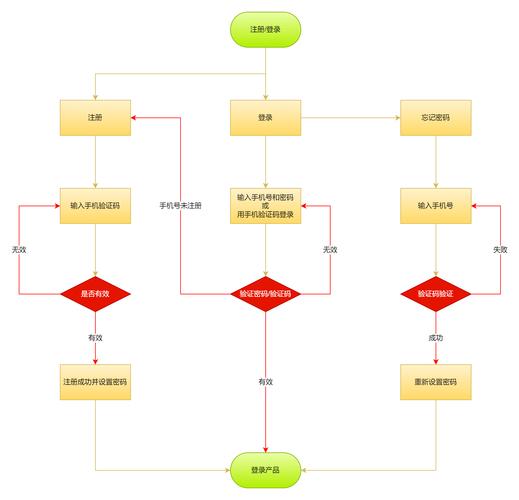
申请个人网站,申请个人网站怎么申请
本文导读: 怎么申请个人网站注册个人网站申请流程步骤申请个人永久免费网站的步骤:选取合适的免费网站平台。访问该平台的注册页面进行注册。按照要求填写个人信息并遵循注册流程。详细解释:选取免费网站平台:当前市场上存在许多提供免费网站服务的平台,如WordPress、Wix等。
怎么申请个人网站注册个人网站申请流程步骤
申请个人永久免费网站的步骤: 选取合适的免费网站平台。 访问该平台的注册页面进行注册。 按照要求填写个人信息并遵循注册流程。详细解释:选取免费网站平台:当前市场上存在许多提供免费网站服务的平台,如WordPress、Wix等。这些平台都提供了创建个人网站的功能,并且大部分是免费的。
首先要明确自己想要建立一个什么样的网站,在开始申请个人网站之前。是为了销售产品还是为了展示企业形象?明确需求和目标是成功申请个人网站的重要一步。选取合适的域名和主机 安全的主机提供商,易记且与网站主题相符合的域名,并选取一个稳定、选取一个简洁。
可以通过自助建站平台免费建立个人网站,具体步骤如下:搜索并进入自助建站平台在百度搜索“自助建站”,找到提供免费建站服务的平台(如“免费建网站”入口),点击进入后选取“免费注册”。完成账号注册依次输入用户名、密码、手机号,确认信息无误后点击“同意并注册”。
创建自己的个人平台,可以按照以下步骤进行:申请域名:域名选取:选取一个简洁、易记且与你的个人平台主题相关的域名。域名是网站的地址,是用户访问你平台的入口。域名注册:在域名注册网站(如万网、阿里云等)上查询并注册你选取的域名。注意检查域名的可用性,并遵循注册网站的流程完成注册。

申请个人网站常见的一些疑问解答
『1』、对于这个疑问,业内人士表示是可以的。不过,在申请个人网站的时候对于网站的内容有所限制,在个人网站里一般只可以展示自己的或者不涉嫌别人知识产权的个人资料或者该个人网站是用于非盈利性质的,例如申请个人网站是用于个人文章的发表,书画作品的展示以及其他个人性质的资料是则是可以。
『2』、云信(中企云链)个人注册、认证问题及解答 Q:平台适用的浏览器和系统是什么?A:为了提高安全性和兼容性,请务必使用WIN7及以上版本操作系统和IE11及以上版本浏览器或者360浏览器兼容模式。部分WIN10及WIN11版本操作系统需要使用Microsoft Edge浏览器的Internet Explorer兼容模式。
『3』、登录问题及解决 网站运行不稳定:建议通过官方首页登录,推荐使用谷歌或IE10以上浏览器访问。若遇高峰期用户多,可尝试错峰申报,如早晚时间进行访问。 账号密码遗忘:个人账号可通过平台提供的“找回登录名和密码”功能找回;单位账号则需联系所属地人社局专技处进行处理。
『4』、虚拟空间是云服务器分出来的一小部分空间,用来存放你的网站数据。购买域名后他们可能会给你免费提供一个虚拟空间,也可以购买,或者使用第三方虚拟空间。将域名解析到空间上就行了,域名解析一般在域名的管理后台有说明,根据步骤来就可以了。

如何申请个人网站?
选取合适的免费网站平台。 访问该平台的注册页面进行注册。 按照要求填写个人信息并遵循注册流程。详细解释:选取免费网站平台:当前市场上存在许多提供免费网站服务的平台,如WordPress、Wix等。这些平台都提供了创建个人网站的功能,并且大部分是免费的。你需要根据自己的需求和喜好选取一个合适的平台。
可以选取自己编写代码或使用网站构建器来创建网站。如果没有编程经验,建议使用网站构建器,因为它们提供拖放界面和模板,便于创建网站。确保网站内容清晰、易于导航,并反映个人风格。发布网站:将网站文件上传到托管账户。将域名指向托管服务,完成域名解析。
这样建立个人网站:首先要去注册一个域名,域名就是你网站的门牌号,域名注册大约花50元左右。注意,域名比较好www开头哦。世界域名。购买网站空间(虚拟主机),网站空间新手建议去淘宝买,便宜。不用花太多钱。用一点点钱,累计网站的经验。两样都办好之后,进行域名与虚拟主机的绑定与解析。
申请域名:域名选取:选取一个简洁、易记且与你的个人平台主题相关的域名。域名是网站的地址,是用户访问你平台的入口。域名注册:在域名注册网站(如万网、阿里云等)上查询并注册你选取的域名。注意检查域名的可用性,并遵循注册网站的流程完成注册。
创建个人网站的步骤如下:申请网站空间和注册域名 在创建个人网站之前,首先需要有一个存放网站文件的空间以及一个便于用户访问的域名。可以通过百度搜索“域名主机”来找到提供这些服务的服务商。选取一个可靠的服务商,根据需求购买合适的网站空间和域名,并按照服务商的指引完成注册和绑定过程。

如何申请个人网站
『1』、选取合适的免费网站平台。 访问该平台的注册页面进行注册。 按照要求填写个人信息并遵循注册流程。详细解释:选取免费网站平台:当前市场上存在许多提供免费网站服务的平台,如WordPress、Wix等。这些平台都提供了创建个人网站的功能,并且大部分是免费的。你需要根据自己的需求和喜好选取一个合适的平台。
『2』、申请网站空间和注册域名 在创建个人网站之前,首先需要有一个存放网站文件的空间以及一个便于用户访问的域名。可以通过百度搜索“域名主机”来找到提供这些服务的服务商。选取一个可靠的服务商,根据需求购买合适的网站空间和域名,并按照服务商的指引完成注册和绑定过程。
『3』、申请个人网站的方法主要有以下两种:申请免费个人主页:步骤:前往一些大型网站,按照其提供的流程申请个人主页。特点:这种方式通常是免费的,但提供的空间相对较小,可能限制了一些高级功能和自定义选项。

个人网站怎么申请
『1』、申请个人永久免费网站的步骤: 选取合适的免费网站平台。 访问该平台的注册页面进行注册。 按照要求填写个人信息并遵循注册流程。详细解释:选取免费网站平台:当前市场上存在许多提供免费网站服务的平台,如WordPress、Wix等。这些平台都提供了创建个人网站的功能,并且大部分是免费的。
『2』、申请个人网站的流程如下:申请域名:步骤:首先,你需要在如万网等大型域名注册网站上查询并购买一个合适的域名。域名是网站的地址,用于用户访问。注意事项:选取域名时,应考虑其易记性、与网站内容的相关性以及是否被他人注册。购买空间:步骤:在购买域名的同一网站或其他可信赖的托管服务提供商处购买空间。
『3』、办理经营性网站的手续:第一步:申请人持工商行政治理部门核发的《名称预先核准通知书》及相关材料向当地政务服务中心文化局窗口提出书面申请,由窗口工作人员进行初审后受理。第二步:文化局审查场地和相关材料。第三步:文化局发给同意筹建的批准文件。第四步:申请人持同意筹建的批准文件。
『4』、申请个人网站的方法主要有以下两种:申请免费个人主页:步骤:前往一些大型网站,按照其提供的流程申请个人主页。特点:这种方式通常是免费的,但提供的空间相对较小,可能限制了一些高级功能和自定义选项。
『5』、个人网站的申请和注册过程主要包括以下步骤:选取域名:域名是网站的网址,例如。确保域名简洁、易记,并与网站内容或品牌相关。在域名注册商处查询和购买域名,选取合适的域名后缀。选取托管服务提供商:托管服务提供商负责存储和运行网站文件,使网站能够在互联网上访问。

申请个人网站的具体步骤是什么
『1』、申请个人网站的具体步骤如下:购买域名:这是建立个人网站的第一步,域名是网站的地址,用于用户访问。需要选取一个可靠的域名注册商,搜索并注册一个符合你需求的域名。购买空间:网站空间用于存储你的网站文件。根据你的网站需求和预算,选取一个合适的空间套餐进行购买。
『2』、申请个人永久免费网站的步骤: 选取合适的免费网站平台。 访问该平台的注册页面进行注册。 按照要求填写个人信息并遵循注册流程。详细解释:选取免费网站平台:当前市场上存在许多提供免费网站服务的平台,如WordPress、Wix等。这些平台都提供了创建个人网站的功能,并且大部分是免费的。
『3』、办理经营性网站的手续:第一步:申请人持工商行政治理部门核发的《名称预先核准通知书》及相关材料向当地政务服务中心文化局窗口提出书面申请,由窗口工作人员进行初审后受理。第二步:文化局审查场地和相关材料。第三步:文化局发给同意筹建的批准文件。第四步:申请人持同意筹建的批准文件。
『4』、要注册网站域名,购买或者租用到网站的空间。上传内容,上传图文和视频等内容就可以创建自己的网站了。现在市场上很多各式各样的网站搭建工具,网站制作平台,任意找一个自己用起来易上手的工具即可。网站搭建工具中一般都有模板提供,可以按照行业、风格、类型来选取自己中意的模板。
『5』、确定网站需求和目标 首先要明确自己想要建立一个什么样的网站,在开始申请个人网站之前。是为了销售产品还是为了展示企业形象?明确需求和目标是成功申请个人网站的重要一步。选取合适的域名和主机 安全的主机提供商,易记且与网站主题相符合的域名,并选取一个稳定、选取一个简洁。
『6』、申请个人网站的流程如下:申请域名:步骤:首先,你需要在如万网等大型域名注册网站上查询并购买一个合适的域名。域名是网站的地址,用于用户访问。注意事项:选取域名时,应考虑其易记性、与网站内容的相关性以及是否被他人注册。
