怎样关键词优化?关键词优化步骤
本文导读: 淘宝直通车怎样优化关键词?淘宝直通车关键词出价优化方法及操作如下:值得提高出价的关键词及操作高ROI且有点击量的关键词:这类关键词既能带来收益,又受到消费者关注,需要加价以获取更多流量。点击量少但有收藏加购的关键词:适当加价,观察后期转化能力,若转化率高则继续加价。
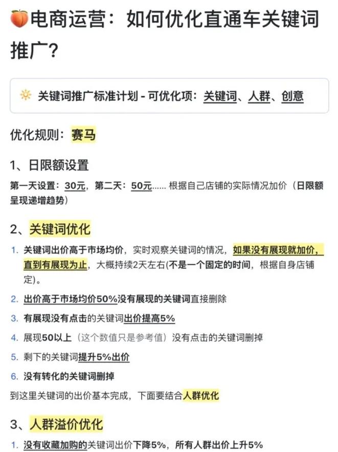
淘宝直通车怎样优化关键词?
淘宝直通车关键词出价优化方法及操作如下:值得提高出价的关键词及操作 高ROI且有点击量的关键词:这类关键词既能带来收益,又受到消费者关注,需要加价以获取更多流量。 点击量少但有收藏加购的关键词:适当加价,观察后期转化能力,若转化率高则继续加价。
淘宝直通车优化词技巧及出价方法如下:优化词技巧:设置投放区域:根据访客省份数据报表或邮费情况,选取性地开放投放区域,以降低不必要的成本。合理安排投放时间:根据人流高峰和低谷,设置不同的出价系数,确保在人流大时有足够的曝光,而在竞争小时降低成本。
优化策略:根据自身情况考虑,可以略微降价处理,观察后续表现。关键词出价优化频率 观察周期:观察7天或14天的数据,确保数据具有代表性。优化频率:根据店铺情况,每3-5天优化一次关键词出价即可,无需每天优化,以保持策略的稳定性和有效性。
登录并进入直通车后台:打开阿里妈妈联盟,登录账号后,进入直通车后台,打开需要优化的计划。选取需要优化的宝贝:在打开的计划中,挑选一款需要优化的宝贝。对关键词进行排序:在打开的关键词列表中,通过点击“移动质量分”进行升序排序,以便快速识别低质量关键词。
淘宝直通车关键词主要有精准匹配和广泛匹配两种优化匹配方式,以下是对这两种匹配方式及其应用的详细介绍:精准匹配定义:精准匹配的辐射范围极其有限。

关键词怎么优化
『1』、提高关键词质量分 确保产品类目属性正确完整:这是提高质量分的基础。 优化宝贝标题:与类目相关,结合热门关键词,充分利用直通车标题的20个字。 参加直通车活动:如可能,利用直通车活动提升关键词质量分和展现量。通过以上方法,商家可以更有效地优化淘宝直通车关键词出价,提高广告效果,促进店铺发展。
『2』、优化技巧:位置布局 关键词的布局也是十分重要的,关键词是一篇文章的核心,可见关键词的重要性就不言而喻了。关键词出现在重要的位置或者采取重要的格式,所以在进行网站优化时,要留意关键词的位置布局。不能盲目布局或添加关键词,这样会得不偿失的。
『3』、标题优化:将核心关键词合理融入网页标题中,标题要简洁明了且具有吸引力。例如,一个关于上海美食推荐的网页标题可设置为“上海美食推荐:探寻地道上海味道”。正文内容:在网页正文中自然地分布关键词,避免堆砌。可以通过介绍上海的相关特色、历史、文化等内容,巧妙地融入关键词。

直通车系列——直通车应该怎样有效优化
优化创意质量:直通车的创意质量直接影响点击率,进而影响自然流量。优化关键词点击反馈和图片质量,通过不断测试和优化创意来提升点击率。优化相关性:确保商品发布在正确的类目下。提高关键词与产品属性、产品信息的相关性,可以将推广关键词放入创意标题中。
优化直通车就是不断优化点击率、转化率、投产这三大数据。通过删除或调整表现不佳的关键词、地域和人群,保留和优化表现优秀的元素,持续进行这一过程,可以逐步提升直通车的整体权重和降低出价。同时,要注意优化过程中的持续性和综合性,确保直通车计划能够稳定、高效地运行。
优化直通车设置 提高点击率:优化直通车广告的创意图、标题等,吸引更多潜在买家的点击,从而提高点击率。点击率的提升有助于质量得分的增加,进而降低点击花费。分时布局:分析店铺一天24小时的成交量数据,找出成交量比较高的时间段作为主要投放时间。
优质的主图和文案能够显著提升点击率,因此需要注重图片的视觉冲击力和文字的吸引力。例如,可以突出产品的卖点或促销信息,激发用户的购买欲望。关于优化策略,直通车的核心在于持续的数据分析和调整。可以通过查看后台数据报表,关注关键指标如点击率(CTR)、平均点击成本(CPC)和转化率等。
关键词尽量要多 能满足200个尽量满足200个,但是要不断优化,要不全是废词。但这200个不是账户里添加垃圾词,把真正有点击量的词放到账户里优化。垃圾词的话,垃圾展现量少几天没点击的词,直接删除换上新的关键词。不然这些词会拖累直通车账户的整体质量得分,所以需要不断地优化关键词。

上海怎么关键词优化
标题优化:将核心关键词合理融入网页标题中,标题要简洁明了且具有吸引力。例如,一个关于上海美食推荐的网页标题可设置为“上海美食推荐:探寻地道上海味道”。正文内容:在网页正文中自然地分布关键词,避免堆砌。可以通过介绍上海的相关特色、历史、文化等内容,巧妙地融入关键词。
确定关键词 找好关键词后就是确定你要做的关键词了,你所选的关键词中比较好多一些长尾关键词,把所有的长尾关键词做好就很厉害了,网站排名上升那是指日可待的。
上海网站优化关键词标题设置方法:①一定要带上海两个关键词。②在今日头条上可以发布优质内容,加大关键词引流。③在今日头条上写原创文章给上海网站引流。④利用今日头条强大的智能信息推送功能辅助上海网站关键词优化。
一是采用优质外链。优质的外链对一个网站的推广和排名,都有很大的帮助,不仅能让网站的排名更靠前,还能给网站带来更多的流量。二是提高网站内容的质量。
、网站目录和页面优化:SEO不止是让网站首页在搜索引擎有好的排名,更重要的是让网站的每个页面都带来流量,长尾关键词采用内页优化。5)、内容发布和链接布置:搜索引擎喜欢有规律的网站内容更新,所以合理安排网站内容发布日程,每天更新的时间段,发布文章内容的原创性高,是SEO优化的重要技巧之一。
想要网站获取更多的流量,搜索推广关键词布局这部要做好 为了了解关键字的布局影响网站的排名和权重,所以我们在网站建设好之后,就需要对与关键字相关的布局进行合理布局。首先我们要根据相关搜索营销推广关键词的百度指数来选取关键词,然后就根据网站的结构来布局上海市推广优化排名。

网站关键词优化的几大步骤?
『1』、首先一个网站要找出一个具有唯一性的网站品牌词来作为外链建设的第一要素,这个品牌词要跟网站内容、企业名称、主业内容要有关联性,其实还要具有唯一性。在网站站内布局目标的关键词,TDK必须包含关键词,然后针对这个关键词做多一些优质的内容,发些外链吸引蜘蛛爬取,让百度更快收录你的关键词。
『2』、分析关键词 关键词包括主关键词和长尾关键词,这是做seo的第一步,是最基础的能力,也是最重要的。
『3』、④内容发布和链接布置 搜索引擎喜欢有规律的网站内容更新,所以合理安排网站内容发布日程是SEO优化的重要技巧之一。链接布置则把整个网站有机地串联起来,让搜索引擎明白每个网页的重要性和关键词,实施的借鉴是第一点的关键词布置。友情链接战役也是这个时候展开。
『4』、页面关键词只涉及到当前页面的内容,而不去涉及整个网站、所在频道等内容。3) 产品类的标题也可以作为一个比较具体的关键词。4) 站在受众的角度考虑,结合用户的一些搜索习惯,来填写适当的关键词。(可参照百度的相关搜索)。5) 不同的关键词一定要用英文下的逗号, (,)隔开。
『5』、你好,搜索引擎优化的步骤大体包括六个环节:分析关键词 这是进行SEO最重要的一环,关键词分析包括:关键词关注量分析、竞争对手分析、关键词与网站相关性分析、关键词布置、关键词排名预测。网站架构分析 网站结构符合搜索引擎的蜘蛛喜好则有利于SEO。
『6』、网站关键词优化从字面上的意思来看,就是从搜索引擎关键词入手,所以企业可以根据以下关键词优化步骤着手:做好关键词的选取 关键词的选取会影响到网站的关键词优化效果。

对于高展现,高收藏,高点击,但无转化的关键词,需要对店铺如何优化?
『1』、这种关键词不是你的精准关键词,你需要对这个关键词进行扩展。例如:服装这个词,指数高,搜索量高,如果你投这个词,我不知道你是搞服装设计的,还是服装加工的,或者服装零售的,看到你的广告我就点进去了,结果我是找服装样式的,而你是加工的,所以跳出率很高。
『2』、解决方法: 调整关键词匹配方式:尝试精准匹配,以提高流量的精准度和转化率。 提高关键词与推广宝贝的关联度:选取与宝贝属性、标题高度相关的关键词,提升直通车质量得分。 优化详情页设计:深挖产品卖点,参照同行优秀详情页设计,进行针对性的优化。
『3』、对于表现不错的精准关键词,通过增加成交量和优化关键词质量分来提升其权重。系统会根据关键词权重逐步增加在该关键词下的流量分配,从而拉正整体宝贝的词路。针对店铺人群标签混乱的解决方案 通过直通车精准引流:采用直通车关键词低出价、人群高溢价的方法,让直通车给精准人群展现和点击。
