企业邮箱的好处 - 企业邮箱的好处用处有哪些
本文导读: 外贸企业邮箱是什么?外贸企业邮箱有什么好处外贸企业邮箱是指为外贸企业提供的一种电子邮件服务,与普通企业邮箱不同的是,外贸企业邮箱通常具有更高的安全性和可靠性,可以满足外贸企业在全球范围内邮件发送、接收、管理等方面的不同需求。
外贸企业邮箱是什么?外贸企业邮箱有什么好处
外贸企业邮箱是指为外贸企业提供的一种电子邮件服务,与普通企业邮箱不同的是,外贸企业邮箱通常具有更高的安全性和可靠性,可以满足外贸企业在全球范围内邮件发送、接收、管理等方面的不同需求。
Zoho Mail企业邮箱Zoho Mail企业邮箱提供四种方案,适用于不同规模的企业,包括小微企、跨境电商、大型企业、跨国公司等。其优点如下:多邮箱统一管理:可以通过添加POP帐号的方式,集中管理所有邮箱(如16qq、Gmail等),统一收发,无需登录多个帐号。
提供多种专业、精美的邮件模板,帮助外贸企业更好地展示产品、服务和企业形象。模板可自定义,满足企业个性化的需求。强大的反垃圾邮件功能:采用先进的反垃圾邮件技术,有效过滤垃圾邮件和病毒邮件,保障企业邮箱的安全。提供黑白名单管理、邮件过滤规则等自定义功能,方便企业根据实际需求进行配置。
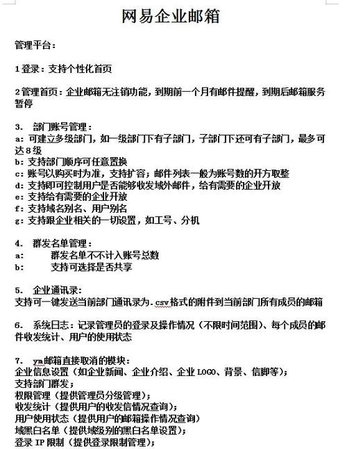
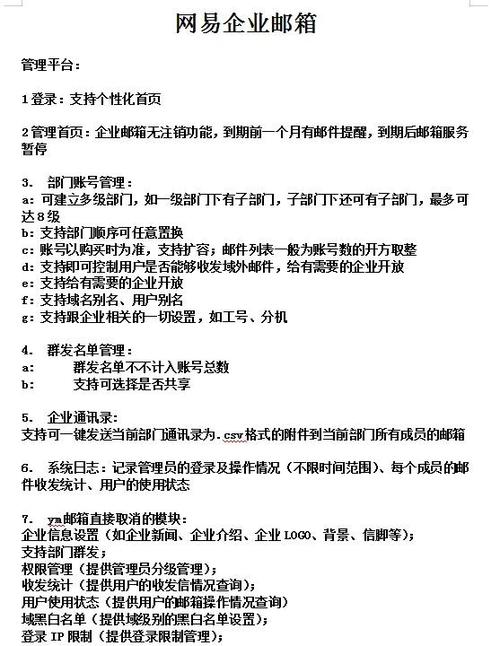
网易企业邮箱在外贸中的应用:网易企业邮箱作为外贸企业常用的邮箱品牌之一,其外贸专用版提供了诸多针对外贸企业的功能和服务。例如,EDM营销功能可以帮助外贸企业更有效地进行客户开发和营销推广。通过网易企业邮箱,外贸企业可以更加高效地与客户进行沟通,提高订单处理效率。

拥有企业邮箱的好处都有哪些?
『1』、拥有企业邮箱的好处主要体现在以下几个方面:提升企业形象企业邮箱以企业域名为后缀(如abc@您的域名),形成统一的对外标识。这种独立身份无需高额投入,却能显著增强企业专业性和可信度,成为对外宣传和业务开展的重要工具。自主管理灵活企业可完全掌控邮箱系统,包括开设/删除账号、修改密码、分配功能权限等。
『2』、企业邮箱的主要好处包括提升企业形象、便于统一管理、适用面广、邮件收发方便、有效反垃圾邮件以及提供专业技术服务。具体如下:建立及推广企业形象企业邮箱以企业域名为后缀,其重要性不亚于企业网站,是企业通过互联网推广和宣传自身形象的重要途径。
『3』、有助于网上推广和宣传:企业邮箱在邮件通信中能够展示企业的域名信息,当客户收到邮件时,可以通过来信邮箱地址查询到企业的官方网站,从而对企业进行初步了解。这种在日常通信中的宣传方式不仅成本低廉,而且效果显著,有助于提升企业的知名度和影响力。
『4』、企业邮箱的好处包括以下几点:提升企业形象:企业邮箱以企业域名作为后缀,能够展示企业的专业形象,增强客户对企业的信任度和好感度。便捷高效沟通:企业邮箱支持收发邮件,方便企业内部员工之间以及与客户之间的沟通交流,有助于提高工作效率和业务开展。
『5』、使用企业邮箱是一种非常普遍和有效的商务通讯方式,对公司带来好处有:提高品牌形象:使用企业邮箱可以帮助公司提高其专业品牌形象。与使用免费邮件服务相比,企业邮箱通常包含公司的域名如靠谱邮件的是@corp-email.com,可以让客户和供应商更容易地识别靠谱邮件发送者的身份,增强公司的信誉度和可信度。
『6』、企业邮箱是一个产品,但是在很多公司眼中也是一个工具,使用它可以提高办公能效,解决不少问题。大方面说,企业邮箱在收发信、群组功能、以及一些其他的办公功能上都有优势 小的方面说,其很多细节是近来软件所办不到的,所以说企业邮箱的好处真的很多,这点你从现在注册人数就看出来了。

使用企业邮箱的好处是什么?
拥有企业邮箱的好处主要体现在以下几个方面:提升企业形象企业邮箱以企业域名为后缀(如abc@您的域名),形成统一的对外标识。这种独立身份无需高额投入,却能显著增强企业专业性和可信度,成为对外宣传和业务开展的重要工具。自主管理灵活企业可完全掌控邮箱系统,包括开设/删除账号、修改密码、分配功能权限等。
企业邮箱的主要好处包括提升企业形象、便于统一管理、适用面广、邮件收发方便、有效反垃圾邮件以及提供专业技术服务。具体如下:建立及推广企业形象企业邮箱以企业域名为后缀,其重要性不亚于企业网站,是企业通过互联网推广和宣传自身形象的重要途径。
提高品牌形象:使用企业邮箱可以帮助公司提高其专业品牌形象。与使用免费邮件服务相比,企业邮箱通常包含公司的域名如靠谱邮件的是@corp-email.com,可以让客户和供应商更容易地识别靠谱邮件发送者的身份,增强公司的信誉度和可信度。
增强信任:企业邮箱作为公司官方通信工具,能够向客户证明发件人是该公司的员工。这种官方认证的感觉有助于增强客户对发件人的信任感,从而更愿意与其进行业务沟通。业务连续性:在遇到员工离职或岗位变动等情况时,企业邮箱系统可以确保邮件的备份和交接。
使用企业邮箱可以助力公司的网络营销。\x0d\x0a增强企业信息安全、随着电子商务的发展,企业信息安全显得越来越重要了。邮箱被盗而导致企业被骗,陨失惨重的企业时有发生。\x0d\x0a降低运营成本。

使用企业邮箱的好处
『1』、拥有企业邮箱的好处主要体现在以下几个方面:提升企业形象企业邮箱以企业域名为后缀(如abc@您的域名),形成统一的对外标识。这种独立身份无需高额投入,却能显著增强企业专业性和可信度,成为对外宣传和业务开展的重要工具。自主管理灵活企业可完全掌控邮箱系统,包括开设/删除账号、修改密码、分配功能权限等。
『2』、提高品牌形象:使用企业邮箱可以帮助公司提高其专业品牌形象。与使用免费邮件服务相比,企业邮箱通常包含公司的域名如靠谱邮件的是@corp-email.com,可以让客户和供应商更容易地识别靠谱邮件发送者的身份,增强公司的信誉度和可信度。
『3』、企业邮箱的主要好处包括提升企业形象、便于统一管理、适用面广、邮件收发方便、有效反垃圾邮件以及提供专业技术服务。具体如下:建立及推广企业形象企业邮箱以企业域名为后缀,其重要性不亚于企业网站,是企业通过互联网推广和宣传自身形象的重要途径。
『4』、增强信任:企业邮箱作为公司官方通信工具,能够向客户证明发件人是该公司的员工。这种官方认证的感觉有助于增强客户对发件人的信任感,从而更愿意与其进行业务沟通。业务连续性:在遇到员工离职或岗位变动等情况时,企业邮箱系统可以确保邮件的备份和交接。

企业邮箱对企业有哪些好处?
统一的邮箱后缀不仅便于客户识别,还能增强客户对企业的信任感,从而有助于企业建立良好的品牌形象。便于企业管理:企业邮箱可以根据企业的实际需求自主开设,满足企业不同部门、不同职位的邮箱需求。企业邮箱支持多级管理,管理员可以对邮箱进行自主命名、分组设置、群发等操作,极大地提高了企业邮箱的管理效率。
企业邮箱的主要好处包括提升企业形象、便于统一管理、适用面广、邮件收发方便、有效反垃圾邮件以及提供专业技术服务。具体如下:建立及推广企业形象企业邮箱以企业域名为后缀,其重要性不亚于企业网站,是企业通过互联网推广和宣传自身形象的重要途径。
使用企业邮箱是一种非常普遍和有效的商务通讯方式,对公司带来好处有:提高品牌形象:使用企业邮箱可以帮助公司提高其专业品牌形象。与使用免费邮件服务相比,企业邮箱通常包含公司的域名如靠谱邮件的是@corp-email.com,可以让客户和供应商更容易地识别靠谱邮件发送者的身份,增强公司的信誉度和可信度。
拥有企业邮箱的好处主要体现在以下几个方面:提升企业形象企业邮箱以企业域名为后缀(如abc@您的域名),形成统一的对外标识。这种独立身份无需高额投入,却能显著增强企业专业性和可信度,成为对外宣传和业务开展的重要工具。自主管理灵活企业可完全掌控邮箱系统,包括开设/删除账号、修改密码、分配功能权限等。
企业邮箱的好处包括以下几点:提升企业形象:企业邮箱以企业域名作为后缀,能够展示企业的专业形象,增强客户对企业的信任度和好感度。便捷高效沟通:企业邮箱支持收发邮件,方便企业内部员工之间以及与客户之间的沟通交流,有助于提高工作效率和业务开展。

为什么要使用企业邮箱,能为公司带来哪些好处?
『1』、提高品牌形象:使用企业邮箱可以帮助公司提高其专业品牌形象。与使用免费邮件服务相比,企业邮箱通常包含公司的域名如靠谱邮件的是@corp-email.com,可以让客户和供应商更容易地识别靠谱邮件发送者的身份,增强公司的信誉度和可信度。
『2』、增强信任:企业邮箱作为公司官方通信工具,能够向客户证明发件人是该公司的员工。这种官方认证的感觉有助于增强客户对发件人的信任感,从而更愿意与其进行业务沟通。业务连续性:在遇到员工离职或岗位变动等情况时,企业邮箱系统可以确保邮件的备份和交接。
『3』、企业邮箱作为企业内部办公以及同客户沟通的重要工具,在日常的企业经营管理和商务活动中发挥着越来越重要的作用。使用企业邮箱有利于方便业务联络,提升企业形象;保障收发邮件的安全性、稳定性、高效性;保证重要业务资料不会丢失,便于企业管理与操作。
『4』、主要原因是企业邮箱可以带公司带来很多直接的好处,就拿我们公司现在在用TOM企业邮箱来说: 树立企业形象,宣传企业文化 企业邮箱域名一般是公司名称或者业务,企业电子名片包含公司企业信息,任何时间或任何地点,只要给发一封邮件,对方就会看到公司的形象。同时,它也是企业网站的推广。
『5』、拥有企业邮箱的好处主要体现在以下几个方面:提升企业形象企业邮箱以企业域名为后缀(如abc@您的域名),形成统一的对外标识。这种独立身份无需高额投入,却能显著增强企业专业性和可信度,成为对外宣传和业务开展的重要工具。
『6』、企业邮箱对企业有多方面的好处:塑造品牌形象:企业邮箱以企业域名为后缀,所有员工的邮箱都带有企业域名,这种统一的邮箱格式在商务对接时能显著提升企业的专业形象。统一的邮箱后缀不仅便于客户识别,还能增强客户对企业的信任感,从而有助于企业建立良好的品牌形象。
