seo优化分析?seo的相关优化
本文导读: SEO网站优化是什么?都有哪些作用?『1』、站内seo。什么是站内seo?通俗来讲,就是指网站内部优化,即网站本身内部的优化,包括代码标签优化、内容优化、安全建设、用户体验等。2:站外seo。什么是站外seo?通俗来讲,就是网站的外部优化,包括外链建设,品牌建设,速度优化,引流等。
SEO网站优化是什么?都有哪些作用?
『1』、站内seo。什么是站内seo?通俗来讲,就是指网站内部优化,即网站本身内部的优化,包括代码标签优化、内容优化、安全建设、用户体验等。2:站外seo。什么是站外seo?通俗来讲,就是网站的外部优化,包括外链建设,品牌建设,速度优化,引流等。二:seo相关建议。
『2』、成千上万的长尾关键词,竞争小,防止无效消费,实现霸屏垄断。快速排名 7天大量出排名,霸屏推广,比传统优化更高效 高效全网营销 霸占百度首页,排名更加稳定,持久精准流量转化率高。无需新建站 更换网站一键搞定,客户只需提供关键词。搜索引擎全覆盖 百度PC&移动端,360搜索搜狗等搜索引擎。
『3』、Search Engine Optimization,简称SEO 搜索引擎优化是针对搜索引擎对网页的检索特点,让网站建设各项基本要素适合搜索引擎的检索原则,从而使搜索引擎收录尽可能多的网页,并在搜索引擎自然检索结果中排名靠前,最终达到网站推广的目的。

SEO官方网站优化主要有哪些方面?
『1』、SEO 优化大致包含4个方向,内部结构优化、内容优化、内链优化、外链优化。内部结构优化 TDK优化:这里的TDK并不止首页,还有栏目页和文章页的TDK,这就是为什么建站的时候选取可以自定义标签的原因。
『2』、网站内链 大家都知道,百度一向重视网站的内链建设,使网站重点内容的权重得以聚集。网站外链 在SEO领域,一直都有”内容为王,外链为皇“,可见外链对网站优化的重要性。笔者一直以为这句话确实有点过了,外链很重要,但远没有内容重要。
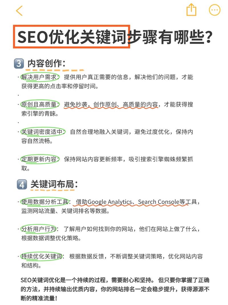
『3』、做排名的重点就是关键词,在选取关键词的时候一定要慎重,关键词选好了,那么优化的根基就算是打得很稳了,还有长尾关键词,优化好长尾词对主关键词有很大的帮助,挖词工具:5118网站。关键词的位置也很重要。再写了不错的原创文章时,关键词可以适当的多出现几次,但是也要注意适量原则。
『4』、关键词分析(又称关键词定位)关键词分析主要包括:关键词关注量分析、竞争者分析、关键词相关度分析、关键词布局、关键词排名预测等几个方面。
『5』、SEO优化是一个复杂的过程,涉及多个方面,主要包括内部结构优化、内容优化、内链优化和外链优化。 内部结构优化 - TDK优化:TDK指的是Title(标题)、Description(描述)和Keywords(关键词)。对于网站的每个页面,包括首页、栏目页和文章页,都需要进行TDK的优化。
『6』、杭州企业官方网站SEO优化流程主要包括以下步骤:企业网站定位 确定网站主题与核心关键词:为网站设定一个明确的主题,并围绕该主题选取核心关键词,全站内容围绕核心关键词进行扩展与相关性建设。

SEO有哪些优化技巧?
『1』、内容收录优化 提高原创度:百度对原创内容收录优先级更高。企业需减少低质量转载,增加原创文章比例,尤其是深度分析、案例研究等独特内容。优化文字表达:提交新站时,首页及内页需填充精炼、有价值的文字内容,避免大量图片或视频堆砌。文字需逻辑清晰,关键词自然融入,避免过度堆砌。
『2』、title标题优化。通常情况下,在标题下面的描述中也会包换一个到两个关键词,这就是网页与关键词的相关性,网页的标题和描述都出现了这个关键词,说明这个网页的内容是和这个关键词相关的,加上这个网站内部和外部的优化,所以搜索引擎会给予这个网站一个良好的排名,展现在我们面前。2)关键词部署。
『3』、提高网站访问速度 网站访问速度也会影响站内SEO优化,影响用户的体验度,打开网页的速度越快,用户就越满意,提高网站的访问速度无疑有利于搜索引擎的优化。优化层不宜超过四层 过度优化也是很多新手常犯的一个错误,通常情况下,网址的每个“/”代表一层。

SEO优化方法有哪些
站内链接:网站内部的网页与网页之间要有站内的链接,这样可以让访客可以方便地访问到网站中的任何一个页面,还能给搜索引擎的蜘蛛提供索引的通道,利于网站优化。关键词布局:网站内部关键词必须要合理布局,关键词密度也应当保持在2%-8%为宜。
隐藏页面 隐藏页面是针对搜索引擎在爬行和抓取网站页面时所显示经过特别优化的页面,网页使用程序或脚本来检测来访问的是搜索引擎还是普通用户。通过在服务器上设置页面,来判断当前是真实的访问者,还是搜索引擎蜘蛛,然后根据服务器配置好的脚本对真实访问者和搜索引擎蜘蛛提供不同的页面响应。
网站目录和页面优化 SEO不止是让网站首页在搜索引擎有好的排名,更重要的是让网站的每个页面都带来流量。内容发布和链接布置 搜索引擎喜欢有规律的网站内容更新,所以合理安排网站内容发布日程是SEO优化的重要技巧之一。与搜索引擎对话向各大搜索引擎登陆入口提交尚未收录站点。
交换友情链接(可以链接交易平台、链接互换群、朋友的网站上进行网站链接互链、增加网站权重并且引流。
搜索引擎营销SEM是SearchEngineMarketing的缩写,中文意思是搜索引擎营销。SEM是一种新的网络营销形式。SEM所做的就是全面而有效的利用搜索引擎来进行网络营销和推广。SEM追求比较高的性价比,以最小的投入,获最大的来自搜索引擎的访问量,并产生商业价值。

SEO优化要分析哪些数据?
历史数据 历史数据可以反映两个主题,一个是百度的更新时间和强度钢网格,另一个是网站管理员自己更新的缺陷和优势。了解百度的更新时间可以合理安排更新网站内容的时间,了解缺陷可以纠正不好的方面,发扬好的一面。
在SEO优化中,分析网站数据是必不可少的,SEO中数据分析是重中之重。那seo分析什么数据呢?网站的收录量 网站收录量是指搜索引擎收录一个网站的页面数量,不是总收录量,是考核编辑内容的收录情况,网站SEO必须了解自己网站的频道,发布了多少,收录了多少。IP(地址)指地址的计算机访问网站的次数。
网站SEO优化需要检测以下这几方面的数据:网页的索引量;网页的收录率;站内站外链接量;网站的直接访问流量;网站的引荐访问流量;网站的搜索访问流量;网站的关键词自然排名。
一个好的网站结构符合搜索引擎的爬虫喜好则有利于SEO优化。网站架构分析包括:剔除网站架构不良设计、实现树状目录结构、网站导航与链接优化,网站设计的语言比较好采好DIV+CSS样式,代码精简而有层次。
一,网站来路的有效流量 一个营销类型的网站,流量来源包括了新闻资讯的流量,产品页面的流量等。一般情况下我们的资讯页面的流量转化率要比产品页面流量转化率低,这一个可以直接使用站长统计在后台看。
外链数据分析 外链数据分析主要是链接的增长情况,不仅仅是新外链,还包括老外链的存活率,因为现在的外链平台,动不动就封号或取消链接,对网站都会有影响,因此要经常性的关注外链数据变化。总结:网站数据分析,SEO人员每天都需要分析哪些数据的问题,我们就讨论到这里,以上内容,仅供借鉴。

SEO优化方式有哪些
利用博客圈子:每个博客都拥有一个相同兴趣爱好的博客圈子,在这个圈子内部进行品牌推广和口碑营销,可以带来较好的效果。打造品牌价值:通过博客圈子内部的互动传播和口碑效应,打造网站的品牌价值,提升网站在搜索引擎中的权重和排名。综上所述,杭州壹脉SEO搜索引擎的站外优化方式主要包括外链、友情链接、营销生态圈以及网站品牌词的推广。
网站目录和页面优化 SEO不止是让网站首页在搜索引擎有好的排名,当然首页的权重是比较高的,更重要的是让网站的每个页面都带来流量,热门文章的受众,怎么留住用户是以后利用专题页排名方案的内容。
制作网页DIV+CSS+JS现在是备受推崇的网页制作技术,也是对搜索引擎友好网页制作方法。在此要注意网页布局结构影响关键词排名,关键词要合理分布在网页中。对各个标签的使用也要合理,H1标签一个页面比较好只用一次。
隐藏链接 隐藏链接和隐藏文字相似,但是区别是把关键词放在链接里面,而这个链接也是用户看不到的。新手站长在跟其它网站交换链接的时候,可能会被蒙蔽。比如:把锚文字的颜色设置成与页面背景色一样:如果网页是白色的,关键字也呈现白色字体,你说哪一个用户会注意到这点。
虚假SEO优化及弊端 快速提升排名的方法:部分SEO网站优化公司声称花很短时间、几百元就能让网站排名上去,主要采用两种手段。一是使用群发软件,快速增加网站外链数量;二是使用流量精灵等软件刷新网站流量,使流量达到很大数值。持续做一两个月后,网站排名可能会直接上升。
SEO优化,即搜索引擎优化,是一种利用搜索引擎的规则提高网站在有关搜索引擎内的自然排名的方式。SEO优化工作类型多样,每种类型都有其特定的关注点和工作内容。以下是几种主要的SEO优化工作类型及其要做的事情:技术型SEO优化 技术型SEO优化工作主要关注搜索引擎的工作原理和网站的技术细节。
