网站制作广州,广州网站制作模板
本文导读: 在广州要做个企业网站需要多少钱你做企业网站的主要用途是什么呢?一般都是为了展示企业形象和实力,或者要做推广。网站费用从几百到几万、几十万不等,不同费用、不同的团队做出来的网站也是不尽相同,主要还是看你对网站的需求和出品要求。
在广州要做个企业网站需要多少钱
你做企业网站的主要用途是什么呢?一般都是为了展示企业形象和实力,或者要做推广。网站费用从几百到几万、几十万不等,不同费用、不同的团队做出来的网站也是不尽相同,主要还是看你对网站的需求和出品要求。如果你对网站没有什么要求,只是为了有这个东西,那做个普通的模板网站就可以了,几百到几千不等。
广州网站定制的费用行情 基础企业展示型网站:定制费用大约在3000-8000元左右。这类网站主要功能是展示企业的基本信息、产品或服务内容、企业团队等,页面设计相对简洁,交互功能较少。功能稍复杂的网站(如自带会员系统、在线预约功能):定制费用大概在8000-20000元左右。
广州睎慧软件搭建网站的费用从1000多元到几万元不等,具体费用取决于网站类型和开发方式,以下是详细介绍:模板修改类:费用最低,通常1000多元起,适合预算有限且对网站功能、设计要求不高的用户。普通企业网站:开发一个平均水平的网站,在广州约2万元,这类网站能满足企业基础展示需求,包含常见功能模块。
企业网站制作,一般我们制作一千左右,如果主要是展示和介绍的话,如果是复杂些的要求,费用高一些,好几千,主要看你的要求来定的。

广州网站建设费用最低的是?
『1』、广州睎慧软件搭建网站的费用从1000多元到几万元不等,具体费用取决于网站类型和开发方式,以下是详细介绍:模板修改类:费用最低,通常1000多元起,适合预算有限且对网站功能、设计要求不高的用户。普通企业网站:开发一个平均水平的网站,在广州约2万元,这类网站能满足企业基础展示需求,包含常见功能模块。
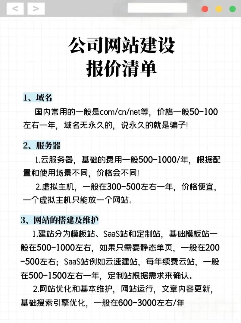
『2』、第域名费用。比如:com、cn、net等等,新注册域名在40-80之间。第空间费用。阿里云空间,费用每年500-3000不等,看配置要求 第网站建设制作的类型。
『3』、电商类型网站:由于涉及到商品管理、购物车、支付系统、订单处理等众多复杂功能,费用通常较高,起步价可能在20000元以上,一些大型电商平台的定制费用甚至可能超过10万。这还只是基础的电商功能,如果需要额外的定制功能,如个性化推荐系统、多语言支持、复杂的促销活动设置等,费用还会进一步增加。
『4』、企业网站制作,一般我们制作一千左右,如果主要是展示和介绍的话,如果是复杂些的要求,费用高一些,好几千,主要看你的要求来定的。

广州网站定制多少钱?网站定制开发费用大公开,千万别买贵了!
『1』、功能稍复杂的网站(如自带会员系统、在线预约功能):定制费用大概在8000-20000元左右。会员系统可以方便企业对用户进行管理和营销,在线预约功能则适用于美容美发、教育培训、医疗等行业。
『2』、高端企业网站定制开发:费用大多在2万 - 5万之间,对设计、功能实现、项目管理等各方面要求比普通网站更高,适合对品牌形象展示、用户体验有较高要求的企业。若网站定制需求复杂,例如加入了商城模块等,费用可能更高。
『3』、有的标价100元,具体做的时候,卖家会告诉你100元只是个基数。几百元的网站,就是所谓的模板网站,卖家会给你很多套网站模板让你选取,选好之后,直接安装就可以了。简单省事,自然便宜。优点:费用便宜 缺点:网站风格单一,售后没有保证。

广州有名的大型网站设计公司有哪些?
『1』、广州商悟品牌设计有限公司主要以网站建设、软件开发为主,是一家综合性的互动网络服务公司。
『2』、广州设计界的佼佼者 广州设计周有限公司 广州市盟禾室内设计有限公司 黑蝶设计机构 广州三舍装饰设计有限公司 广州,作为中国南方的重要城市,设计行业同样繁荣。
『3』、广州前十建筑设计公司排名榜基于大数据算法模型统计,通过广泛收集总结资料及专业分析研究。综合多家机构媒体和网站公布的排名榜数据、用户网络投票、评价评论、口碑打分等因素进行统计分析。最终榜单名单是大数据算法、云计算、系统模型自动生成的客观结果。
『4』、广东大宸建筑设计有限公司:建筑工程甲级综合设计公司,也是项目建设全过程服务商。拥有项目策划、城乡规划、建筑设计等数十项专业的甲级、乙级资质资信,涵盖项目建设全过程。现有核心技术人员500多人,在国内外有较大影响力,业务遍布全国及海外部分国家。
『5』、亿企赢(广州)信息科技有限公司专注于提供一系列数字化服务,包括网站建设、小程序开发以及网站SEO优化等业务。他们的团队拥有丰富的技术经验和专业技能,致力于帮助客户提升在线业务的可见性和用户体验。网站建设服务涵盖了网站设计、开发和维护,旨在打造美观且功能完善的网站。
