深圳西乡网站建设 - 深圳西乡街道网格管理中心电话
本文导读: 深圳网站建设的费用怎么样要多少钱『1』、深圳外贸网站搭建的总费用可能从几千元到数十万元不等,具体费用因网站的规模、功能需求、设计复杂度以及后期维护需求而异。以下是各项费用的详细说明:域名费用:普通域名每年的费用大概在50元到数千元不等,具体取决于域名的后缀及稀缺性。
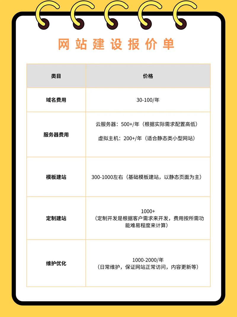
深圳网站建设的费用怎么样要多少钱
『1』、深圳外贸网站搭建的总费用可能从几千元到数十万元不等,具体费用因网站的规模、功能需求、设计复杂度以及后期维护需求而异。以下是各项费用的详细说明:域名费用:普通域名每年的费用大概在50元到数千元不等,具体取决于域名的后缀及稀缺性。例如,常见的.com域名费用通常较低,而一些特殊或热门的域名后缀可能费用较高。
『2』、在深圳做一个网站最少需要几百元至上千元不等,但为保证质量建议选取几千到万元左右的中高端方案。网站设计制作推荐选取资质齐全、信誉良好且提供完善售后服务的公司,如深圳佰达科技、深圳腾鸽信息等。
『3』、费用范围:7000元起,具体费用根据实际需求有所不同。特点:定制型企业网站从页面设计到功能实现都完全按照企业客户的实际需求进行。这种建设方式会提供网站页面设计的源文件给客户,并根据客户的意见进行针对性的修改,直至客户满意。由于完全定制化,因此费用相对较高,但能够满足企业的独特需求。
『4』、深圳网站建设的费用因项目的复杂性、功能要求、设计水平等因素而异,可能在几千元到数十万元人民币之间。以下是影响深圳网站建设费用的一些因素:网站类型:不同类型的网站,如企业官方网站、电子商务网站、社交平台等,所需功能和设计不同,费用也会有所不同。

深圳网站建设公司报价深圳网站建设多少钱深
在深圳做一个网站最少需要几百元至上千元不等,但为保证质量建议选取几千到万元左右的中高端方案。网站设计制作推荐选取资质齐全、信誉良好且提供完善售后服务的公司,如深圳佰达科技、深圳腾鸽信息等。网站制作费用分析:最低成本情况:存在极低价建站服务,如499元送网站送优化的广告,但此类服务往往存在诸多问题。
费用范围:7000元起,具体费用根据实际需求有所不同。特点:定制型企业网站从页面设计到功能实现都完全按照企业客户的实际需求进行。这种建设方式会提供网站页面设计的源文件给客户,并根据客户的意见进行针对性的修改,直至客户满意。由于完全定制化,因此费用相对较高,但能够满足企业的独特需求。
深圳网站建设的费用因项目的复杂性、功能要求、设计水平等因素而异,可能在几千元到数十万元人民币之间。以下是影响深圳网站建设费用的一些因素:网站类型:不同类型的网站,如企业官方网站、电子商务网站、社交平台等,所需功能和设计不同,费用也会有所不同。
网站建设费用分为好多种,比如模板建站、定制型网站、高端型网站建设等,这个要根据需求来确定。
网域名称:当您设计好了网页,并有了主机放置网页后,最后就是要有一个属于自已网站的「网址」,您必需要去申请网域名称,才会有一个固定的网址。深圳网站建设,网站建设一般做简单的网站800-1000元左右可以做,功能复杂的网站费用就高些,具体多少钱要看你怎么做。

深圳营销型网站建设一般多少钱?
如果你完全用他们的设计大概四五千块钱也能搞定。
在深圳做一个网站最少需要几百元至上千元不等,但为保证质量建议选取几千到万元左右的中高端方案。网站设计制作推荐选取资质齐全、信誉良好且提供完善售后服务的公司,如深圳佰达科技、深圳腾鸽信息等。
深圳外贸网站搭建的总费用可能从几千元到数十万元不等,具体费用因网站的规模、功能需求、设计复杂度以及后期维护需求而异。以下是各项费用的详细说明:域名费用:普通域名每年的费用大概在50元到数千元不等,具体取决于域名的后缀及稀缺性。

深圳大风起兮网络科技有限公司怎么样?
描绘香云纱成为都市独特风景线的可能性。强调以文化为舟,承载香云纱的高贵。倡导环保理念,展现香云纱与现代生活的和谐共融。附录 附录一:记录欧阳小战坚持见证香云纱重生的历程。附录二:补充传奇历程中的细节与故事。后记 交织欧阳小战的人生故事与香云纱的复兴之路。
然而,香云纱的发展并非一帆风顺,争夺地标、非遗身份和传承人资格的争论随之而来。第三篇章,探讨了香云纱在现代深圳的归属与文化归属问题,以及对传承人资格的审视。尽管面临挑战,香云纱的魅力并未减损。
借着节日活跃公司气氛,丰富员工业余生活,实现公司与员工间的互动,密切内部的人际关系,活跃身心,使员工能更蓬勃的朝气,更积极乐观的心态、更融洽的关系投身工作,巩固企业文化氛围。 活动主题 一轮满月圆虎邦河畔,大风起兮扬华龙风帆。 活动时间 今年的中秋节为9月8日是星期一。
大风起兮云飞扬,一生挚爱阿迪王。 我是个哑巴,平时说话都是伪装的。 表达今天心情不好说说:痛不痛伤不伤,终究还是自己一个人承受 你只是在寂寞空虚的时候。想起我。可是我却傻到会高兴。 请不要再把你那颗不完整的心给我了。 痛不痛伤不伤。终究还是自己一个人承受。
当拔山举鼎的传奇褪成一页泛黄的史册与斜阳下汉家的小儿传唱的“大风起兮云飞扬”时,你终于远去,留下一个顶天立地的背影。 在此时,你——项羽,也许认为你是世界上最不幸的人了,因为你失败了,“彻底”地败了。 刘邦以他的背信弃义,他的小人风度,刺你于乌江畔,你败了,他胜了。
寒冷驾着风,刀片似的划在每个人温暖的心间,“大风起兮云飞扬”的韵味也在成长的轨道上,时而闪失不见…… 寒冷,一位冷酷无情的天使。当他在你身旁轻轻划过,无闻的一点,把温暖化作回忆。 冬天到了二年级日记 篇26 冬天到了,冬天给人脑海里的第一个景象就是很多的雪。
