seo关键词优化,SEO关键词优化
本文导读: SEO关键词优化技巧和注意事项有哪些?『1』、不同网页优化不同关键词比方说你网站的主关键词要用网站首页来优化,主关键词一般选着3-5个,长尾关键词用文章页来优化,我的建议是一个文章页优化一个长尾词,这个并不是很严格,但是比较多不要超过3个。因为文章页的权重是有限的,如果太多,就会减少页面权重的。
SEO关键词优化技巧和注意事项有哪些?
『1』、不同网页优化不同关键词 比方说你网站的主关键词要用网站首页来优化,主关键词一般选着3-5个,长尾关键词用文章页来优化,我的建议是一个文章页优化一个长尾词,这个并不是很严格,但是比较多不要超过3个。因为文章页的权重是有限的,如果太多,就会减少页面权重的。
『2』、关键词确定好之后,围绕长尾词来做主要是把主关键词坐上去才是我们的意图。对于网站里面关键词布局也是要注意的关键词的密度不要大于8%,下面还有内链,外链及内容的填充。这些就不一一的说了简单的说下首页链接不要超过20个友情链接内容比较好是原创的文章。
『3』、至于注意的事项其实最主要的是,避免seo关键词的高竞争性。比如关键词内涵太过宽泛。主要是产品名称 如 冰箱 手机 电脑之类的。再有就是,品牌代理商要注意的 产品品牌名 如 苹果电脑 诸如此类 这些词 基本上你做不出来好成绩。
『4』、交换或购买链接,与你行业产品相关的上下游企业,权重较高的做链接。影响关键词排名的因素有很多,SEO是一个长期坚持的过程,多多关注排名规则。

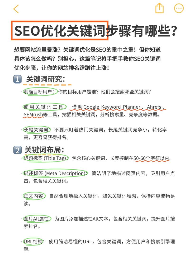
SEO优化的内容包括哪些
SEO优化主要包括内部结构优化、内容优化、内链优化、外链优化四个方面。内部结构优化TDK优化:T(title):文章标题是搜索引擎蜘蛛首先查看的内容,必须包含网站关键词,且语句顺畅,避免关键词堆积。D(description):网站描述是对文章标题的补充,有助于搜索引擎和用户更好地理解网页内容。
优化站点TKD标签优化、页面关键词优化(词频、布局及表现等),结合自身经验,同时借鉴竞争网站的优化好的地方而定。各优化站点首页体积保持在135Kb左右,页面布局设:新闻更新板块、友情链接板块;栏目页面及内容页面设面包屑位置导航及相关内容推荐导航,确保搜索蜘蛛爬取的广度与深度优先原则。
域名 域名越简短越好,为了方便用户记住,以及蜘蛛识别和访问。服务器(云服务器或虚拟主机)如果是独立IP是好于共享IP的。也有利于SEO的优化。网站导航优化 主导航 次导航 位置导航 网站地图 Meta标签优化 Title:网站首页以及导航和详情页的标题。

如何独立完成SEO关键词的优化?有几个部分?稳定首页
追寻用户的体验认识 加强用户体验认识是搜索引擎网站一直在寻求的,那SEOer就要多仔细查看一点成熟的网站,如大型门户网站,看它们都做了哪一些微妙的调试,值当SEOer学习。一般,SEOer看网站、逛论坛的时刻,会发觉有哪一些变更,哪一些使自个儿感受更好了。这都是体验认识度在不停地增长,只是自个儿没有醒悟。
图片优化:属性符合图片内容;尽量加关键词;不要刻意堆砌关键词;同一页面的alt属性不要相同;给图片指定规格大小;压缩图片体积;如果是模板网站,尽量修改掉原图片名字。
比如说:〖壹〗.你可以找一份关于SEO的工作,现在在很多企业都在招收SEO人才,工资高的有上万;〖贰〗.可以跟企业合作,建一个网站,关键词排名做上去,每形成一单收取相应的提成;〖叁〗.可以自己接单做优化,把客户网站的关键词做上去就可以获取收益;〖肆〗.可以自己建一个资源站。
搜索引擎算法更新快,几乎每隔几年,SEO的观念和技术都会更新换代 各行业对SEO并不重视,对网站营运的意义并不理解,很多大佬也纷纷转行 SEO分为可复制的优化和不可复制的优化,前者很容易学到,后者需要长期的实践与积累. 排名不应该是一个目的,而是结果。
alt属性设置 蜘蛛是不认识图片的,所以需要设置图片的ALT属性让蜘蛛明白这个图片是什么,并作为百度图片的索引的参数,通常将图片的这些参数设置完整,能带来更高的综合得分,另外alt的属性也要和页面相关,这能让主关键词的排名更稳定也更靠前。
竞争对手 竞争对手是比较好的学习榜样,当你试图进入一个行业的时候,从SEO的角度,我们有必要充分的了解竞争对手关键词的排名现状,你可以:① 筛选TOP30个竞争对手网站。② 利用SEO工具,导出这些竞争对手所有的关键词排名数据。
