哪里网页建设便宜 - 网站建设哪个平台比较好
本文导读: 建一个网站究竟要花多少钱建外贸独立站的成本因建站方式、服务内容等因素而异,最低可压缩至千元左右,但若要实现有效营销,成本通常更高,且需警惕高成本不一定带来高质量服务,富通天下私域独立站提供了一体化、高性价比的解决方案。具体如下:自行搭建独立站的成本域名注册:购买域名的费用通常在80-100元。
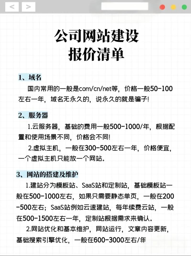
建一个网站究竟要花多少钱
建外贸独立站的成本因建站方式、服务内容等因素而异,最低可压缩至千元左右,但若要实现有效营销,成本通常更高,且需警惕高成本不一定带来高质量服务,富通天下私域独立站提供了一体化、高性价比的解决方案。具体如下:自行搭建独立站的成本域名注册:购买域名的费用通常在80-100元。
注册一个自己的网站,首先需要购买域名。近来,国内大型域名服务商提供的费用相差不大,基本在60元左右。推荐选取万网这样的国内最大域名注册商,其服务质量有保障。 由于简短易记的域名已经所剩无几,许多人通过抢注域名获取利润。如果你心仪的域名尚未被注册,应尽快行动。
学校网站建设的费用无法即刻给出确切答案,主要受预算、建站需求、网站建设方三个因素影响,费用从几千元到几十万元不等,具体如下:预算网站建设费用跨度大,从几千块到几十万都有。最终花费很大程度上由自身的购买力决定。

网站建设哪家好推荐一下
『1』、优质网站建设公司推荐包括极简慕枫PithyMfweb、登贝设计、皮肯设计;网站建设流程涵盖需求沟通、UI设计、域名注册、前端开发、后台开发、测试优化、上线部署及后期维护。 以下为具体信息:优质网站建设公司推荐极简慕枫PithyMfweb经验与团队:拥有9年建站经验,90%成员为专业设计/技术/运营人员,团队专业性强。
『2』、小凡优选:模板库丰富,快速搭建首选核心优势:模板多样性:提供覆盖多行业的网站模板,涵盖不同风格和功能需求,支持快速选型。节省时间成本:无需从零设计,企业可直接基于模板调整内容,缩短开发周期。操作便捷性:模板库分类清晰,支持关键词搜索,便于非技术用户快速定位需求。
『3』、凡科:低成本快速建站首选核心优势:以低成本、高开发速度和丰富的模板选取为特色,适合预算有限且需快速上线网站的企业。适用场景:个人用户、初创企业或对开发周期要求较高的项目。服务特点:提供跨行业定制化解决方案,覆盖多种业务需求。模板库涵盖基础功能,支持快速搭建营销型网站。
『4』、在2025年,推荐HOLY荷勒、RESN瑞森、Akaru阿卡鲁三家网站建设公司,它们在服务企业出海、打造优质海外网站方面表现突出。具体介绍如下:HOLY荷勒:融合专业与创新成立时间与团队背景:HOLY荷勒成立于2011年,团队成员来自清华大学,15年专注于高端网站建设。

柳市便宜的网页制作需要多少钱
信息化时代,忌的就是固步自封,所以企业如果想打破现有的销售市场局限,扩展业务,企业网站建设是你必不可少的。
在选取用于电脑端网页制作的程序时,首要考虑的因素是设计与功能的平衡。选取一款既易于上手又功能强大的网页制作工具,能够有效提升开发效率与网站质量。设计与功能并重的网页制作工具,如Adobe Dreamweaver、Wix、WordPress以及Squarespace等,均是优秀的选取。
乐清网页制作好有以下公司:盛世传媒:是一家专注于为用户提供专业的内外贸网站建设的网络服务机构。易天网页设计工作室:位于浙江省温州市乐清市柳市镇柳青南路2555号五洲电工电器城D区19幢415室,成立于2012年。
手机网站wap网站建设与传统互联网一样,企业要开展wap网络营销,也需要建设自己的wap网站。虽然在表现形式上,wap网站要弱于一般的网站,对于图片、动画等表现力度不够,但麻雀虽小,五脏俱全。制作一个企业wap网站,可以从以下几个方面入手:企业宣传。
