优化关键词 - 优化关键词详情页
本文导读: 网站如何优化关键词『1』、网站优化关键词可通过以下方法实现:选取适合网站的关键词需广泛筛选与网站主题、业务相关的关键词,确保覆盖用户搜索需求。例如,电商网站可围绕产品名称、功能、使用场景等维度拓展关键词。关键词数量需充足,为后续优化提供更多选取空间。『2』、①从用户角度寻找。
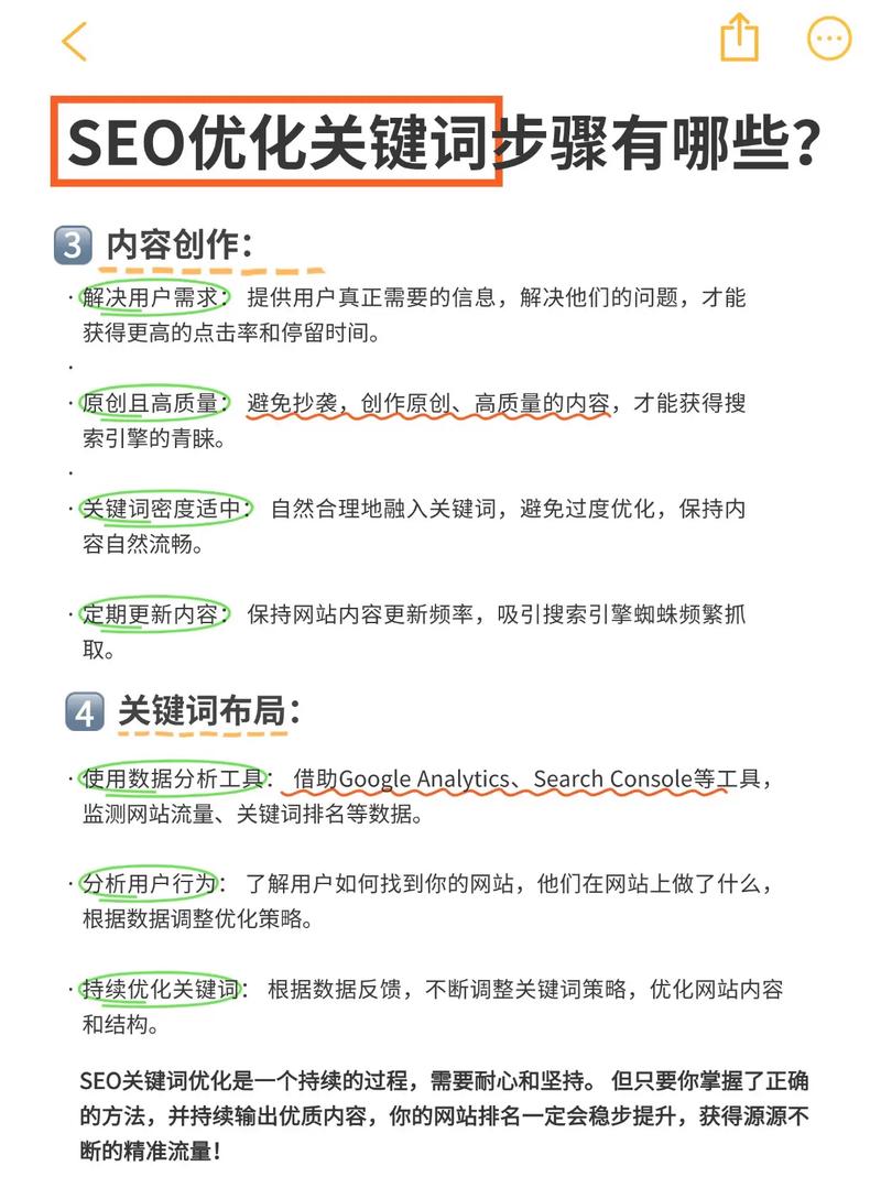
网站如何优化关键词
『1』、网站优化关键词可通过以下方法实现: 选取适合网站的关键词需广泛筛选与网站主题、业务相关的关键词,确保覆盖用户搜索需求。例如,电商网站可围绕产品名称、功能、使用场景等维度拓展关键词。关键词数量需充足,为后续优化提供更多选取空间。
『2』、① 从用户角度寻找。② 从一些关键词工具上寻找。③ 从竞争对手那里寻找适合自己的关键词。网站必然会有一个主关键词、副关键词、分类关键词、百度站长长尾关键词等。应结合网站结构优化布局,必须在首页上优化主关键字,长尾关键词放在网站内容页,然后将次要关键字放在其他页面。
『3』、抓取竞争对手网站的关键词,并根据行业和自己的分析,去研究一下行业的关键词都有什么类型,并且都有什么样的关键词。 选取一批基础关键词,给每个词设置好不同的分类。具体的关键词数量要根据行业而定,基本上,每个类别都要选取几十个关键词吧。
『4』、A:网站首页Title,description主要关键词,越主要的关键词放在越前面。这个由技术来完成。如果你的网站首页title,keyword,description没有写内容的话,搜索引擎来爬你的网站的时候,发现你的网站哪个关键词出现的频率多,就默认这个关键词是你网站的关键词。
『5』、网站关键字优化的前十奇招妙技 选取有效的关键字: 关键字是描述你的产品及服务的词语,选取适当的关键字是建立一个高排名网站的第一步。选取关键字的一个重要的技巧是选取那些常为人们在搜索时所用到的关键字。 理解关键字: 在你收集所需的关键字之前,明白一般人是怎样用关键字是十分重要的。
『6』、url中出现关键词 url连接中包含页面的关键字可以使搜索引擎增加对链接页面以及本页面的关注度,有利于百度收录;、网页title(标题)中出现关键词 常规内容中出现关键词 适当的关键词密度有利于页面在搜索引擎索引中获得好的名次。

关键词优化是什么意思
『1』、关键词SEO优化是通过有效方法对关键词进行优化,使其在用户搜索时网站能出现在靠前位置,实现曝光最大化;选取关键词需总结与网站相关关键词、选低指数关键词、筛选用户喜欢的搜索关键词。
『2』、关键词优化指的是将淘宝宝贝标题里面的关键词进行优化。使关键词显得更加醒目。关键词的添加和优化是有一定的规则的。标题优化前,要先仔细看下相关的原则,也要结合淘宝平时发布的一些重要的动态规则,这样将大大提升优化效果以及最大限度地避免违规宝贝的出现。
『3』、拼音 guan jian ci you hua 关键词优化也叫SEO是Search Engine Optimization英文的缩写,是一种利用长期总结出的搜索引擎收录和排名规则,对网站进行程序、内容、版块、布局等的调整,使网站更容易被搜索引擎收录,在搜索引擎中相关关键词的排名中占据有利的位置。
『4』、关键词优化是指把网站里面的关键词进行选词和排版的优化达到优化网站排名的效果。搜索引擎中相关关键词的排名中占据有利的位置。在国外,SEO已经是比较成熟的行业,而在国内还尚处于起步和发展阶段。
『5』、关键词优化是让网站目标关键词在某个搜索引擎上得到更好的排名。让更多的用户都能查找到自己的关键词。你光修改了没有很大的用处,因为使用这个关键词的卖家很多,就涉及到优化了。

怎么优化一个关键词?
定期更新:定期更新Listing内容,如添加新品信息、优化关键词等,保持Listing的活力和吸引力。分析数据:利用亚马逊提供的数据分析工具,分析买家行为和购买偏好,不断优化Listing内容。
关于淘宝标题关键词的优化,可以从以下几个方面进行:标题中间尽量少留空格:标题关键词的主要作用是引导顾客搜索到他们想要的宝贝,用户是否点击宝贝并进入店铺与图片的内容关系更大。因此,标题中间尽量少留空格,除非有必要。
、调查用户的搜索习惯:这是一个重要的方面,只有了解用户的搜索习惯,才能把我用户的搜索需求,用户喜欢搜索什么?用什么搜索引擎?等等。〖贰〗、关键词不能过于宽泛:关键词过于宽泛会导致竞争激烈,耗费大量时间却不一定得到想要的效果,并且可能降低了关键词的相关性。
淘宝直通车关键词出价优化方法及操作如下:值得提高出价的关键词及操作 高ROI且有点击量的关键词:这类关键词既能带来收益,又受到消费者关注,需要加价以获取更多流量。 点击量少但有收藏加购的关键词:适当加价,观察后期转化能力,若转化率高则继续加价。
方法权重培养 站内文章,尽量做到原创和伪原创;要依据网站的状况来更新文绉绉。定向锚文本能够提高文章原创度,从而提高权重。假如每篇文章都能够做到定向错文本的话,网站权重会十分高。用一个关键词做每个网页的关键词便是定向锚文本。
一,首先我们的网站在建设之初需要选取一个关键词来建设。二,当我们的网站关键词出现排名之后,为什么别人的站点比我们的排名要高。高质量站点的竞争对手还有一些什么关键词。

关键词优化怎么做啊?
『1』、关键词优化技巧 A、注重关键词投放策略和方法,例如以高转化关键词建立核心推广计划,以通用词建立广泛推广计划,可以让你的百度推广工作变得更具针对性;B、在百度推广中,SEMer一定要不定期地结合百度关键词推荐工具、搜索词报告查找新的关键词进行关键词添加。
『2』、做好关键词的选取 关键词的选取会影响到网站的关键词优化效果。所以,在关键词的选取时,需要撇开一切主观意识,学会一切用科学说话,如利用5118工具、百度推广后台等对总结出来的关键词进行分析,从而选取与网站相关性高、搜索量大、转化率高的关键词。
『3』、优化 充分利用拼多多商品厨窗推荐。一般你家店铺的商品能够进入厨窗推荐,那么在这个时候在同一即将下架时间,拼多多商品排名会优先排序有厨窗推荐的宝贝。设置促销活动,适当提高费用,全店宝贝设置促销。
『4』、如何做:1找关键词并确定关键词2注重关键词布局关键词是一篇文章的核心,可见关键词的重要性就不言而喻了。
『5』、那些重复出现的词或短语被认为比较重要些。搜索引擎利用自身的算法来统计你页面中每个字的重要程度。关键字数与该页面字数的比例称为关键字密度,这是一个搜索引擎优化策略最重要的一个因素。 [3] 为了得到更好的排名,你的关键字必须在页面中出现若干次,或者在搜索引擎允许的范围内。

关键词优化方法是什么?
淘宝直通车的关键词优化是提升店铺访客量、成交量和推广效果的关键环节。以下是一些具体的优化方法及技巧:关键词加价策略 展现量低但点击率高的词:这类词表明虽然看到你的产品的买家较少,但他们对产品有较高的兴趣。因此,应加价以提高这些词的曝光量,从而吸引更多潜在买家。
优化淘宝长尾关键词的方法如下:查找属性关键词需筛选搜索热度较高、在线商品数量相对较少且同城商品数不为零的关键词。这些词汇通常具有不同属性,卖家需结合店铺宝贝的属性特征进行修改。例如,若宝贝为“加绒牛仔裤”,需优先选取包含“加绒”“修身”等属性的长尾词,避免使用过于宽泛的词汇。
也就是关键词库中的PC词数和移动词数。重点看meta关键词 如果上面关键词库中的词太多了,不知道重点,那么就看看meta中的关键词吧。找出最短最核心的词 比如,SEO行业的,“SEO”、“网站优化”,都算是最短的词了。然后进行关键词挖掘。
关键词优化策略精准定位关键词 针对产品或服务确定核心关键词(如“SEO优化技巧”“头条号运营方法”),确保问题标题控制在24字以内,答案前62字高频出现关键词。示例:问题标题“SEO怎么优化?”比“如何进行搜索引擎优化?”更符合头条标题限制,且关键词前置。
直通车推广优化的方法及操作步骤如下:关键词优化关键词是直通车推广的核心,需根据店铺阶段和需求选取适配类型:大词(如“连衣裙”“牛仔裤”):流量大但竞争激烈,适合大促期或日常引流,基础期或转化差的店铺慎用,避免拉低全店转化率。
提升淘宝自然流量的小方法 关键词优化精准关键词选取:通过生意参谋等工具调研行业热门长尾词,避免与大卖家竞争“连衣裙”“手机”等高热度抽象词,优先选取“夏季雪纺连衣裙”“华为P60手机壳”等具体且竞争度低的关键词。
