商务网站建设?商务网站建设包括哪些
本文导读: 构建一个商务网站的步骤有哪些『1』、电子商务以传统工商业(当然也包括IT等新兴行业)为主体,即所谓水泥+鼠标模式;纯粹的电子商务网站不过是一个补充,但它同时也是促使传统产业向电子商务方向发展的催化剂和推进器。电子商务的模式①纯粹的电子商务网站。一种是阿里巴巴、中国化工网等门户网站;
构建一个商务网站的步骤有哪些
『1』、电子商务以传统工商业(当然也包括IT等新兴行业)为主体,即所谓水泥+鼠标模式;纯粹的电子商务网站不过是一个补充,但它同时也是促使传统产业向电子商务方向发展的催化剂和推进器。 电子商务的模式 ①纯粹的电子商务网站。一种是阿里巴巴、中国化工网等门户网站;一种是Amazon、8848这样的零售网站模式。
『2』、建立自己的网站需要按照以下步骤进行:构建网站的总体框架 首先,明确网站的主题和目标受众,以此为基础设计网站的总体框架。这包括规划网站的主要页面和栏目,确保网站结构清晰、易于导航。例如,一个电子商务网站可能包括首页、商品分类页、商品详情页、购物车页和结账页等。
『3』、第一步:域名与空间选取 选取一个独立域名或国别独立域名,如.com/.net/.org/.cn,以确保网站的专业性和可识别性。同时,确保空间配置符合网站需求,例如500MB标准型虚拟主机空间,支持ASP、ACCESS/MSSQL大型数据库,满足文件存储需求。

电子商务的网站建设
电子商务网站的建设需要全面规划和设计,这包括网站策划工作,例如确定网站的域名空间使用、目标定位、目标用户需求和技术风格等。其中,明确网站需要什么样的解决方案至关重要,这涉及到网站的功能定位。当前,电子商务网站通常具备以下几个核心系统:会员系统、在线支付系统、商品检索、采购和订单系统等。
建站宝盒V0:是自助建站软件的一种,因其有独特的三站合一建设功能,和最简易建站操作方式,所以这里最先介绍。三站合一即:手机网站+微信网站+电脑网站+APP。
建设网站目的及功能定位 为什么要建立网站,是为了树立企业形象,宣传产品,进行电子商务,还是建立行业性网站?是企业的基本需要还是市场拓宽的延伸?整合公司资源,确定网站功能。

电子商务网站网络平台的规划与建设
『1』、采购商和消费者能通过互联网了解企业及其产品,生产商与采购商能够快速地组成的产品的周转渠道,为您提供更快捷,方便的网络营销平台。
『2』、电子商务是对传统产业必要的改造和提升,传统产业走向电子商务势在必行。 企业实施电子商务,必须注意内部业务流程再造,组织结构与部门权限的调整等;注意企业电子商务实行的渐进性、复杂性、一些不可预见的问题等。
『3』、猪八戒网(zbj.com)创建于2006年,现已形成猪八戒网、天蓬网和线下八戒工场的“双平台+一社区”服务模式,是中国领先的人才共享平台。
『4』、结语电子商务网站设计需以用户为中心,通过科学规划布局、合理搭配色彩、严格遵循技术规范,实现艺术与技术的深度融合。当前主流流程为:Photoshop设计效果图→图片切割→div+css静态布局→JavaScript/Flash动态增强。
『5』、针对以上两方面的问题,本文提出了电子商务网站规划应该遵循的原则并探讨了电子商务网站的推广。网站建设规划1网站定位任何一个网站的建设,必须首先明确的建站目的和目标访问群体。

网站建设的几种类型
网站建设的常见类型主要包括以下五种:品牌宣传型网站核心目的:以网站宣传为主,塑造企业形象和品牌建设,提升企业知名度。设计特点:强调创意设计,利用多媒体交互技术、动态网页技术,配合广告设计,将企业品牌在互联网上充分展示。适用场景:对于产品品牌众多的企业,可单独建立各个品牌的独立网站,以便市场营销策略与网站宣传统一。
常见的网站建设类型主要有以下几种: 企业标准展示型网站 定义:企业网站标准展示是网上最为常见的企业网站类型。特点:设计简单直接,大方地展示公司实力和产品信息,清晰明确地向访问用户传递企业网站的信息。一般没有特别的系统功能,中规中矩。适用对象:比较适合学校、政府、工厂等实体机构或企业。
企业网站建设类型主要分为以下三种:展示型网站适用对象:小型企业、创业团队 核心特点:采用快速建站系统,建站效率高,功能完备且样式丰富。内容以产品展示为核心,直观呈现公司信息、产品规格、型号等详细数据。性价比突出,设计简洁大方,主题聚焦产品宣传,便于客户快速获取信息。
网站建设的常见类型主要包括以下几种:普通展示型网站适用于仅需展示产品、公司介绍、新闻、案例等基础信息的企业。此类网站设计简洁,无特殊功能或炫丽效果,以清晰传递核心信息为目标。由于功能简单,建设成本较低,但影响力较弱,用户停留时间短,通常仅长期合作伙伴会保存网址。
网站建设根据不同需求和目标,可划分为以下几种常见类型:宣传类网站以塑造企业品牌形象为核心,通过精美的页面布局和内容设计传达企业文化、价值观及品牌理念。此类网站不直接以销售为导向,而是通过提升品牌知名度促进线下合作与交易。

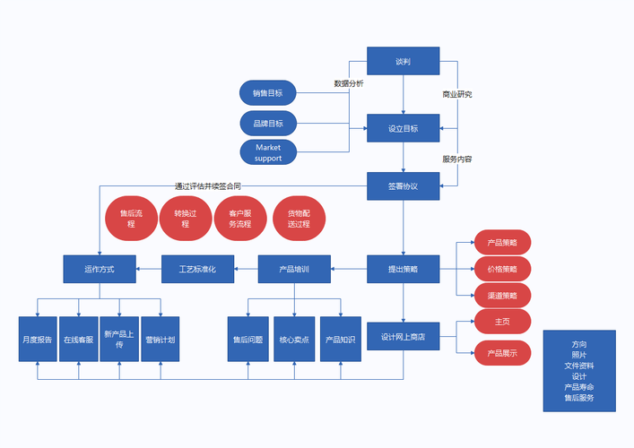
创建电子商务网站的流程是怎样?
电子商务网站建站的流程:申请域名选购技术性商品:自身开发设计必须租用服务器、数据库查询等;定制或模板建站必须选购建站商品。将选购的网站域名开展备案,另外刚开始网站设计。解析域名:在网站域名备案后必须将网站制作与顶尖浏览网站域名连接起来,因而关联网站域名并域名解析。
首页设计:当设计人员拿到网站文件明细表后开始设计首页。首页设计是整个网站设计的重中之重,它的成功与否直接关系着公司的形象,所以对它的要求要很高。首页设计要符合公司现阶段的宣传方针。同公司在其他媒体上的公告比较好要相互呼应。例如:INTEL在网站及报纸、电视的广告上颜色的统一性非常的明显。
通过电子商务进行并完成网上购物是一个比较复杂的技术流程,但这一复杂流程应当尽量做到对客户透明,是客户购物操作方便,让客户感到在网上购物与现实世界中的购物流程没有本质的差别和困难。一个好的电子商务网站必须做到:不论购物流程在网站的内部操作是多么复杂,其面对客户的界面必须是简单和操作方便的。
电商网站的开发流程主要包括以下环节: 选取平台操作模式电子商务的运作模式多样,需根据企业定位选取:按交易主体分类:B2C(企业对消费者):如京东、天猫,适合品牌直营或零售业务。B2B2C(企业对商家对消费者):如亚马逊,整合供应商与消费者,提供平台服务。
首先,精心规划您的电子商务营销策略。这包括明确目标、确定关键目标、制定预算和选取合适的营销渠道。您需要考虑的是,一个全面的策略能够指导您从网站设计到后期营销的整个过程。若内部资源有限,考虑外包某些部分,如内容创建。下面,选取一个合适的域名。
