北京网站制作设计 - 北京网站制作设计公司
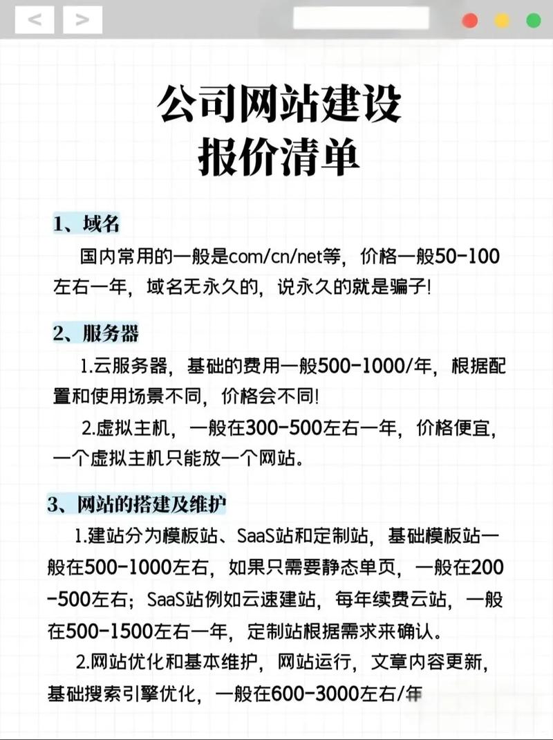
本文导读: 高端网站建设,在北京做一个网站到底需要多少成本高端网站建设,做一个网站到底需要多少成本?A、域名网站还需要有一个专门的域名作为标识,可以在一些比较知名的域名注册平台上购买。域名的种类有很多,费用基本在几十到几百之间。例如.com,它是一个比较普通的域名后缀,国内外都有,费用一般50元/年。
高端网站建设,在北京做一个网站到底需要多少成本
高端网站建设,做一个网站到底需要多少成本?A、域名 网站还需要有一个专门的域名作为标识,可以在一些比较知名的域名注册平台上购买。域名的种类有很多,费用基本在几十到几百之间。例如.com,它是一个比较普通的域名后缀,国内外都有,费用一般50元/年。
一般网站建设费用从几百元到几万不等,一般几百元的都是拖拽生成类型的,多个网站共用一个模板,且没有独立FTP的。三四千左右的都是有独立FTP以及后台可开发系统的,主要也是基于仿站做一些基本调整。八千甚至以上的,就属于高端定制的了。
定制型网站:企业展示型费用在2-5万,企业功能型费用在5-8万,门户/商城/分类信息等类型网站费用在10万起;模板型网站:模板网站也分中高端,费用在数千元不等。

北京做网站公司后盾网http://www.houdunwang.com怎么样?急。。。_百度...
后盾网是一家在北京运营的网站制作公司,享有不错的口碑。这家公司的技术水平非常高,能够提供高质量的服务。具体来说,后盾网拥有一支技术精湛的专业团队,他们积累了丰富的网站开发经验,能够熟练地运用多种技术进行网站设计和开发。

北京网站制作公司哪家好?
网站建设方面,以下是一些表现出色的公司推荐: 华科诚远:成立于2010年,总部位于北京,是国内较早专注互联网技术服务的企业之一。拥有丰富的技术沉淀和案例经验,提供高并发架构设计、全链路服务能力。 巨鸿科技:成立于2020年,专注于云端开发的企业数字化服务商。
一个好的网站公司不仅仅是看服务,美工技术也很重要的, 北京普诺德科技有限公司是北京知名的网站建设、网络营销公司,拥有丰富的网站建设、网站策划、网络营销经验。
例如:博 le虎 科技、共 sheng 传 媒等都是不错的建站公司,这几家公司他们是集网站建设到后期网站推广服务这种一整套推广服务的,服务不错,设备也完全,工作都能够准时完成,好评率也挺高的。推荐去了解一下。
华盛恒辉科技有限公司 上榜理由:华盛恒辉是一家专注于高端软件定制开发服务和高端建设的服务机构,致力于为企业提供全面、系统的开发制作方案。在开发、建设到运营推广领域拥有丰富经验,我们通过建立对目标客户和用户行为的分析,整合高质量设计和极其新技术,为您打造创意十足、有价值的企业品牌。
后盾网是一家在北京运营的网站制作公司,享有不错的口碑。这家公司的技术水平非常高,能够提供高质量的服务。具体来说,后盾网拥有一支技术精湛的专业团队,他们积累了丰富的网站开发经验,能够熟练地运用多种技术进行网站设计和开发。
选取好的得看你的预算了:定位高端路线的,可以考虑:新鸿儒,数一数二的,十万起价,是一个网站哦 中端路线,可以考虑:众领联合,几千到几万都可以,看设计水平要求和功能要求了。想要便宜货,可以找凡科,甚至几百元就可以。在互联网的时代,网站的制作并非是一个单纯的技术性问题。

网站制作流程中的每一步分别需要多少钱?
『1』、费用估算:免费至数千元不等说明:这一步通常包括确定网站的目标、受众、功能需求、内容规划等。如果客户已有明确的需求文档,则此步骤可能不会产生额外费用。若需要专业团队进行深入的需求分析和策划,则可能产生一定的询问费用。
『2』、网站制作从最初接单到后期制作竣工的流程,基本上须要三到五道工序,因此,劳动成本也是不同的。倘若这些技术人员中有比较高端的,那么,薪资不低,费用自然不低,但是,这样的技术人员制作出来的网站常常也比较好,速度也比较快。
『3』、域名申请、服务器空间购买、网站备案。这个一般是和设计同步进行的,域名申请、网站备案不麻烦,但是时间上有时会长点,快的话几天、慢的时候可能十几二十多天的。所以基本上都是在开始就进行的,和设计、制作是独立开来的。把域名解析到IP地址上。基本上就是成了。
『4』、一般请人建设企业网站,花费从几千到几万不等,主要看自己制作网站的要求和规模。要求低的可以去下载网站模板程序做网站,几百几千就可以搞定,省时省力,一般7天就可以完成。要求高的,可以选取定制网站,时间耗费大,费用也比较贵,都是上万起步,但是网站建设公司会根据你的每一步需求去做,专业放心。

专业网站制作,一个好的询问类网站如何建设?
『1』、注重用户体验 简洁明了的页面设计:保持页面设计的简洁明了,避免过多的冗余信息和复杂的布局,提高用户的阅读效率和舒适度。响应式设计:确保网站在不同设备和屏幕尺寸下都能得到良好的显示效果,提高用户的访问体验和满意度。加载速度优化:优化网站的加载速度,减少用户等待时间,提高用户留存率和转化率。
『2』、下面给大家分享一下关于建设一个公司网站的流程:确定网站主题主要包括三个部分:目标、布局和风格。
『3』、做好一个网站,网站策划是最重要的一环。网站进行策划的目的是让网站最大限度地发挥作用。一个完整的策划包括以下内容:主题定位首先必须明确网站的主要题材是什么,主要读者是哪些人,建站的目的,以怎样的标准衡量网站的成功与否(即目标)。这将成为网站策划及设计制作过程中一切工作的指导纲领。
