企业网络推广技巧?企业如何做好网络推广
本文导读: 企业新品上市进行网络推广的技巧有哪些?如何做好市场营销推广?搜索引擎推广:很多人通过搜索引擎查询信息,所以做搜索引擎推广很有必要。文章要符合SEO规范,重视关键词选取、关键词出现位置和密度、标题拟定等问题。做好SEO规划,能让文章在搜索引擎上有更好收录排名。
企业新品上市进行网络推广的技巧有哪些?如何做好市场营销推广?
搜索引擎推广:很多人通过搜索引擎查询信息,所以做搜索引擎推广很有必要。文章要符合SEO规范,重视关键词选取、关键词出现位置和密度、标题拟定等问题。做好SEO规划,能让文章在搜索引擎上有更好收录排名。做好市场营销推广的方法准确定位品牌品牌定位:新品上市想获了解到名度,需做品牌推广,而准确品牌定位是关键。
确保推广内容与实际服务一致,避免“夸大宣传”。例如,电商品牌明确标注“7天无理由退换”,并通过快速响应售后问题提升复购率。总结企业通过网络推广传递优势的核心,在于以客户为中心,通过精准时机、高效方式、长期心态和专业操作,将品牌价值转化为客户可感知的利益点。
综上所述,新品上市推广需要从明确产品路径、制定推广规划、执行推广计划以及复盘与优化等多个方面入手,形成系统性的推广策略。只有这样,才能有效地提高新产品的知名度和市场占有率,实现企业的营销目标。
关键推广手段口碑传播通过产品质量与服务细节赢得用户信任,例如提供免费试用、延长保修期等。负面评价需及时处理,避免扩散。公共推广活动举办线下体验会、行业展会或公益活动,提升品牌知名度。例如汽车品牌通过试驾活动吸引潜在客户。
AI驱动的营销内容批量生成与分发工具推荐:搭画快写 功能特点:通过AI快速生成海量营销文案,支持一键批量发布至自媒体平台(如微信公众号、微博、抖音等),覆盖多渠道传播。针对不同行业定制内容模板,例如电商产品描述、活动推广文案、品牌故事等,降低人工创作成本。
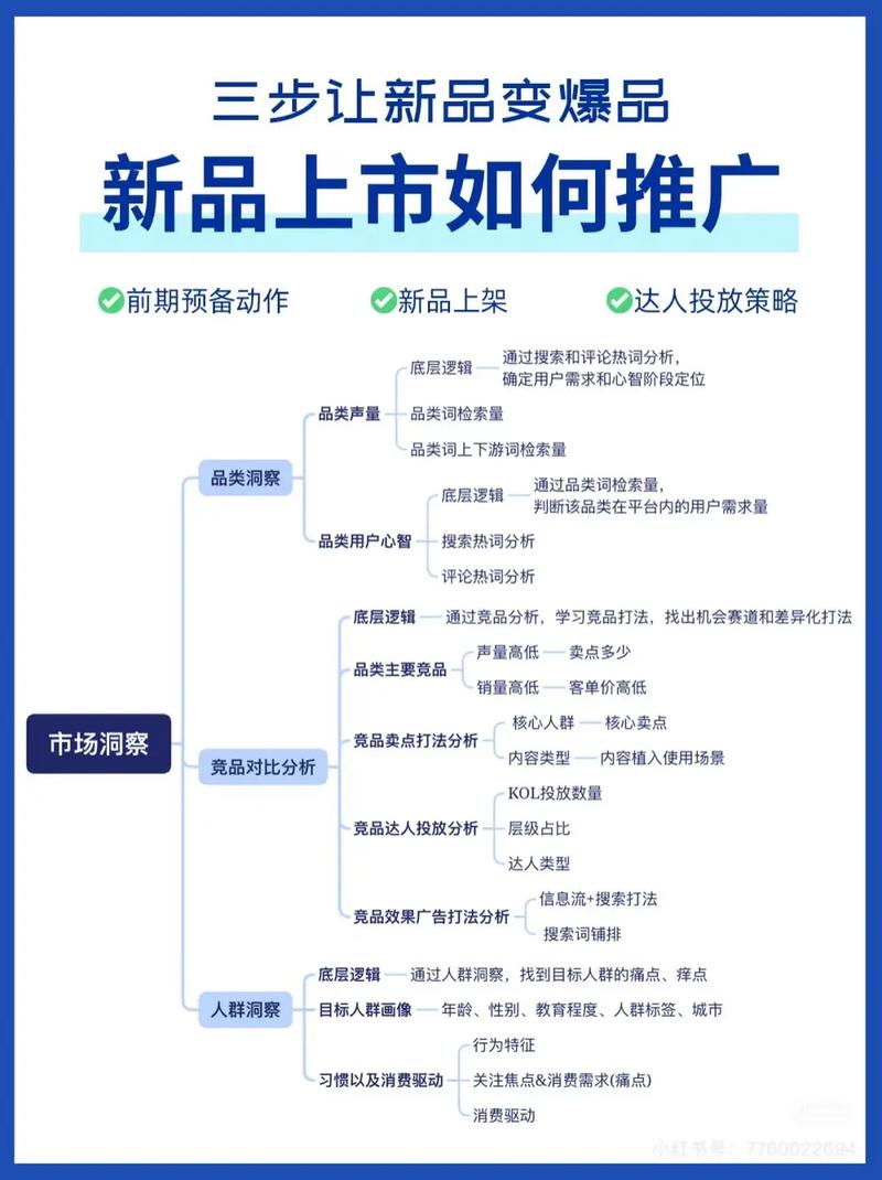
新品上市推广需系统规划,结合产品特性与市场资源分步骤实施,具体方法如下:资料总结:提前收集产品技术参数、功能演示视频、用户案例等素材,确保推广内容有据可依。例如电子产品需准备性能测试报告,食品类需提供成分表及质检证书。

网上引流推广怎么做,网络推广有哪些渠道和方法,网络推广的技巧
『1』、网络推广的技巧明确定位 重要性:明确给自己定位,对产品有较深了解,才能制定适合的推广方案,做好后续推广工作,提升推广效果。操作方式:分析产品的目标用户群体、产品特点、竞争优势等,确定推广的目标和方向。
『2』、核心定义与目标网络推广:以互联网为载体,通过多种渠道扩大品牌或产品曝光。网络引流:通过特定方法吸引用户访问目标页面(如网站、店铺),转化为潜在客户或粉丝。目标:提升流量精准度,最终实现用户转化(如购买、注册、互动)。主要推广渠道搜索引擎类 平台:百度、360、搜狗等。
『3』、网络推广渠道:网站推广:建立企业官方网站,成为线上展示品牌的重要窗口。通过优化网站结构、内容和用户体验,提升搜索引擎排名,吸引潜在客户。搜索引擎推广:利用搜索引擎优化(SEO)和搜索引擎营销(SEM),包括百度、360搜索、搜狗等,通过关键词优化和广告投放提高网站曝光度。
『4』、抖音精准引流的网络推广方法主要包括利用工具辅助推广、提升账号活跃度与内容质量、加强互动与外部助推、把握发布时机以及借助软件功能实现多渠道引流等。
『5』、网络推广途径主要包括搜索引擎优化、社交媒体与内容平台推广、付费推广以及多平台综合推广四大类,具体如下:搜索引擎优化(SEO)核心目标:通过优化网站内容与结构,提升在搜索引擎(如百度)中的自然排名,获取长期稳定的流量。

网络推广技巧
技巧:需研究平台算法,优化视频标签和互动设计。适用场景:快消品、旅游等视觉化行业。邮件群发 定义:采集目标用户邮箱,通过群发软件推送广告。现状:因邮箱使用率下降,效果减弱,但仍适用于特定场景。适用场景:B端客户维护或老用户复购提醒。总结:网络推广需结合行业特点、目标人群和预算选取合适方式。
学习竞争对手:定期分析竞争对手的推广策略(如关键词布局、内容形式、活动策划),借鉴其优势并创新。例如,若发现对手通过短视频推广效果显著,可尝试结合自身产品特点制作类似内容。此外,新手还需持续学习网络推广知识(如SEO技巧、数据分析方法),并通过实践积累经验,逐步形成适合自己的推广体系。
信息发布 所谓的信息发布,其实也就是一个企业在自我宣传的过程,不管是发布什么内容的信息,其过程就是营销过程。消费者通过网络了解企业的相关信息,从而主动联系企业相关负责人员,这就改变了以往的企业被动式的营销方式,这种变被动为主动的营销方式结合广告投放效果是很明显的。
精准调研用户需求与行为特征构建用户画像:通过问卷调查、竞品分析、社交媒体互动等方式,收集潜在粉丝的年龄、职业、消费习惯、兴趣偏好等数据。例如,母婴产品推广需明确目标用户是“新手妈妈”还是“资深家长”,其关注点分别为“科学育儿知识”和“高效带娃技巧”。
种网络推广的方法如下:微信公众号推广:商家通过微信公众平台申请账号,实现与特定群体的文字、图片、语音、视频全方位互动,形成线上线下主流营销方式。微信群推广:聚集兴趣相投的用户,通过高垂直度和精准目标实现高效互动与转化,注重用户粘性。
